HOME   LIST
‹–   –›

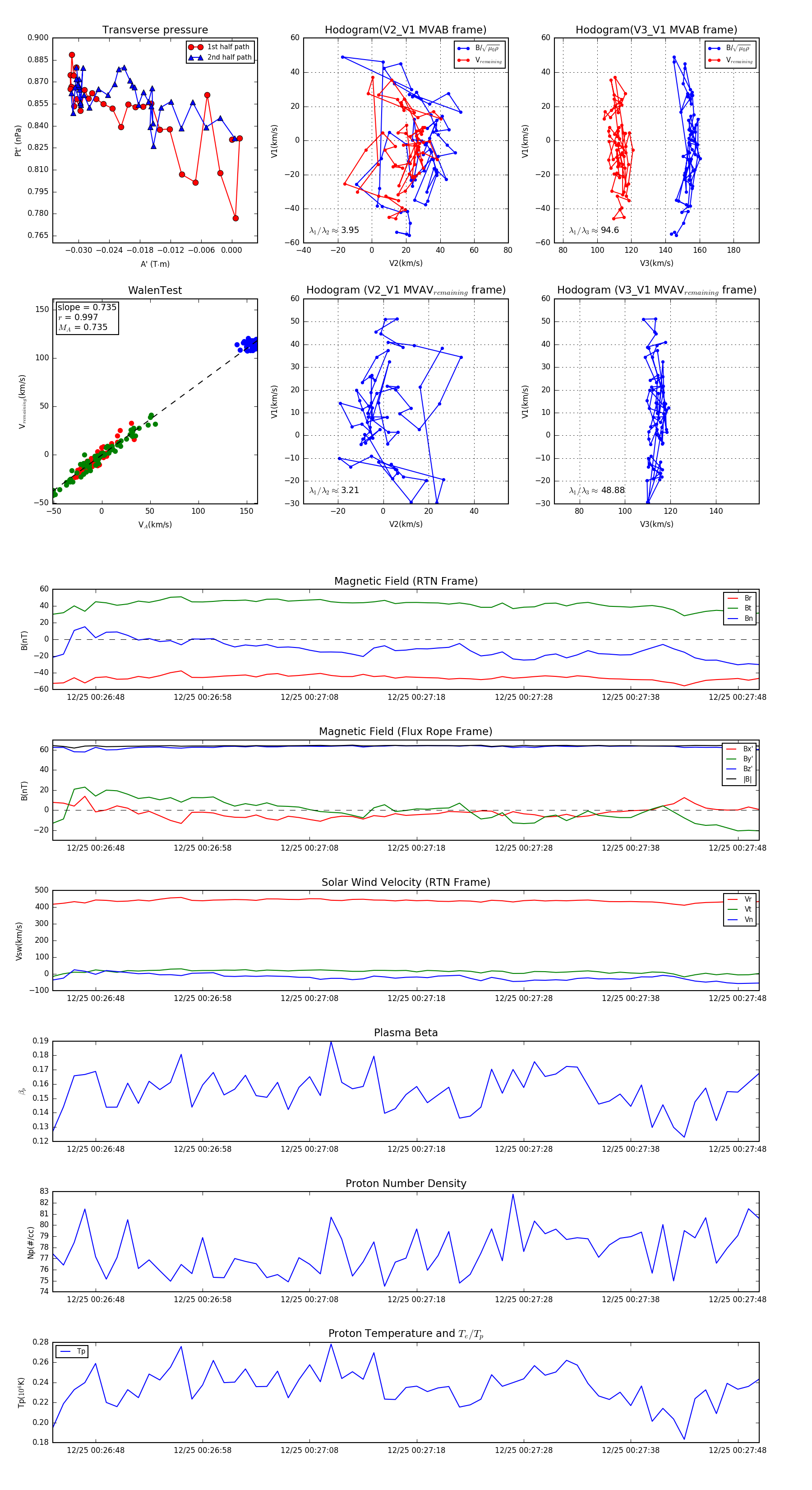
Flux Rope in 2023

Flux Rope Event 2023-12-25 00:26:44 ~ 2023-12-25 00:27:50 (67 seconds)


plot