HOME   LIST
‹–   –›

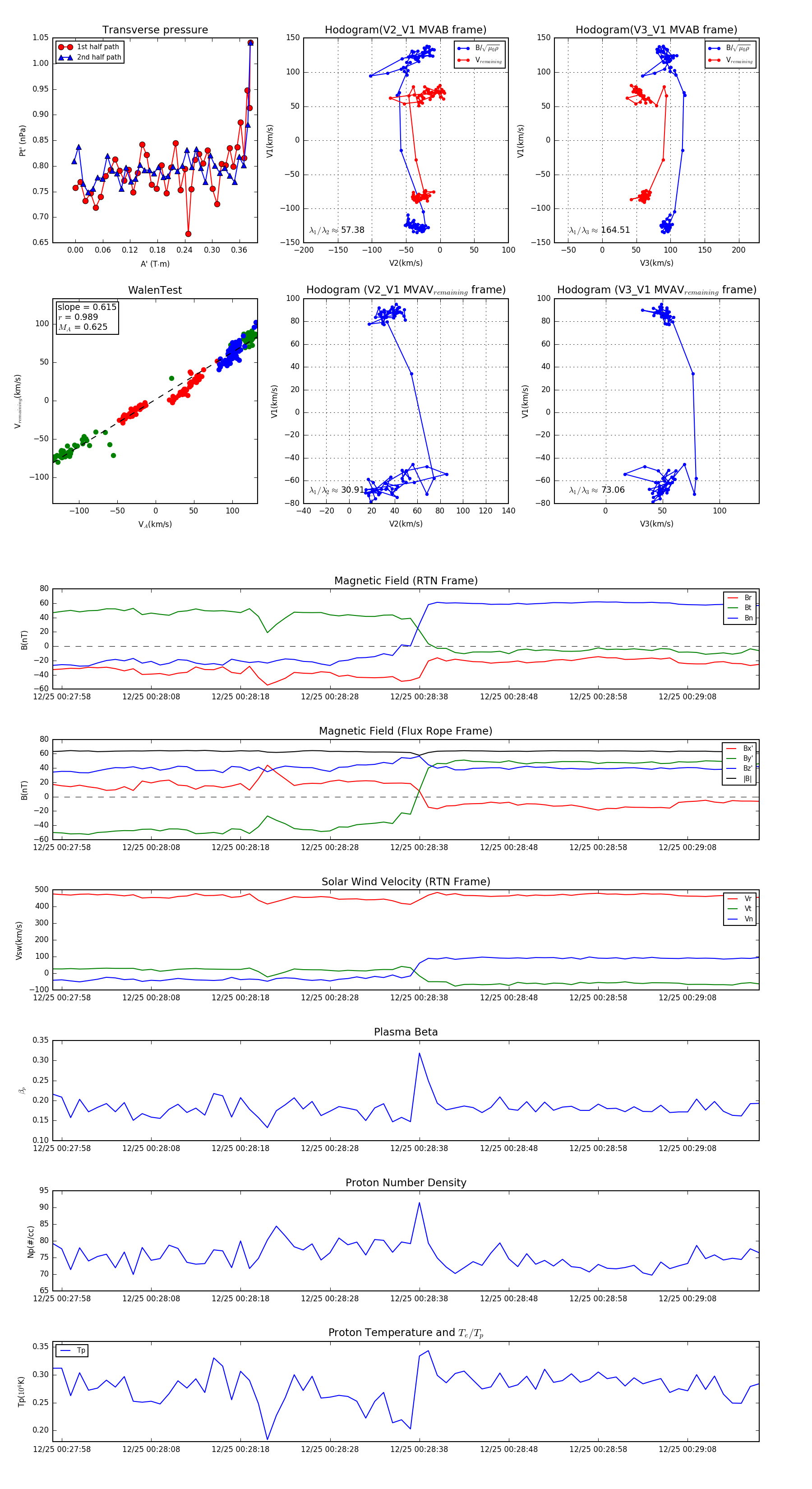
Flux Rope in 2023

Flux Rope Event 2023-12-25 00:27:57 ~ 2023-12-25 00:29:16 (80 seconds)


plot