HOME   LIST
‹–   –›

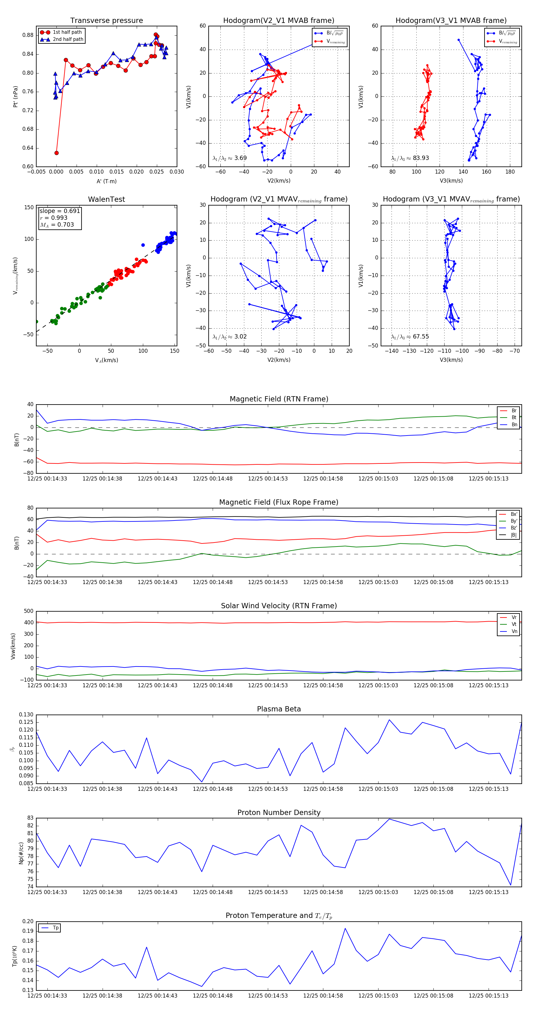
Flux Rope in 2023

Flux Rope Event 2023-12-25 00:14:32 ~ 2023-12-25 00:15:16 (45 seconds)


plot