HOME   LIST
‹–   –›

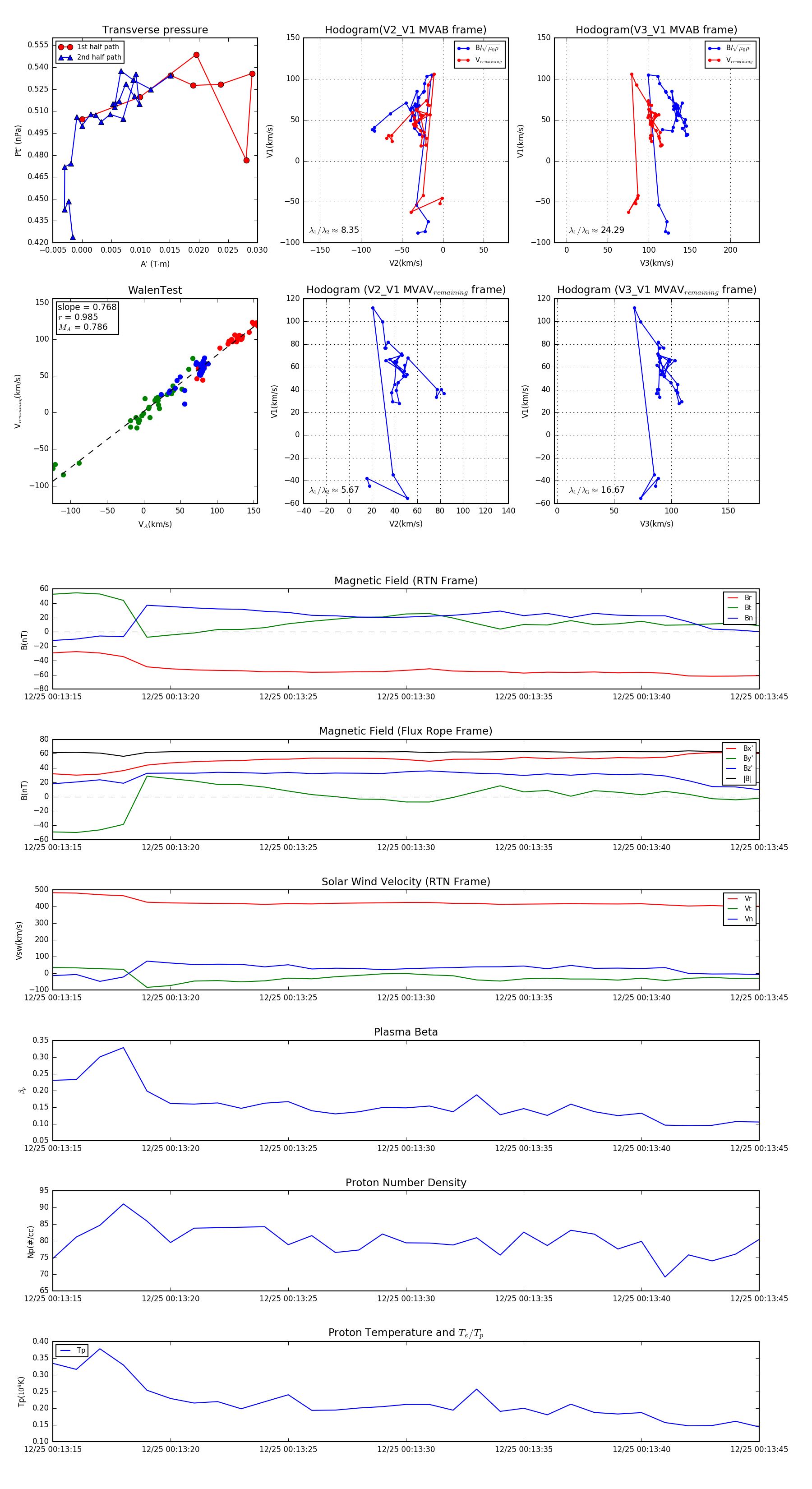
Flux Rope in 2023

Flux Rope Event 2023-12-25 00:13:15 ~ 2023-12-25 00:13:45 (31 seconds)


plot