HOME   LIST
‹–   –›

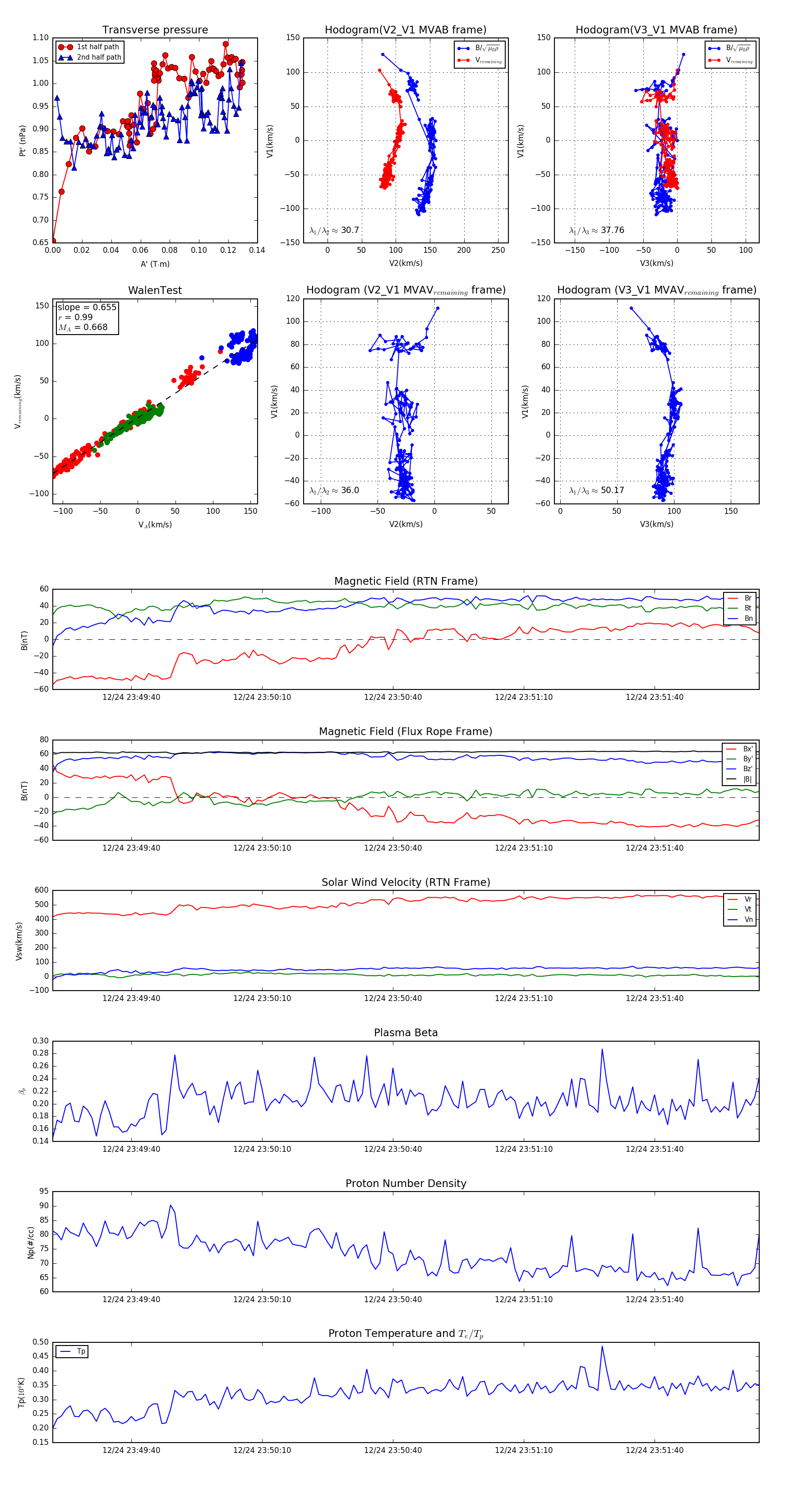
Flux Rope in 2023

Flux Rope Event 2023-12-24 23:49:22 ~ 2023-12-24 23:52:04 (163 seconds)


plot