HOME   LIST
‹–   –›

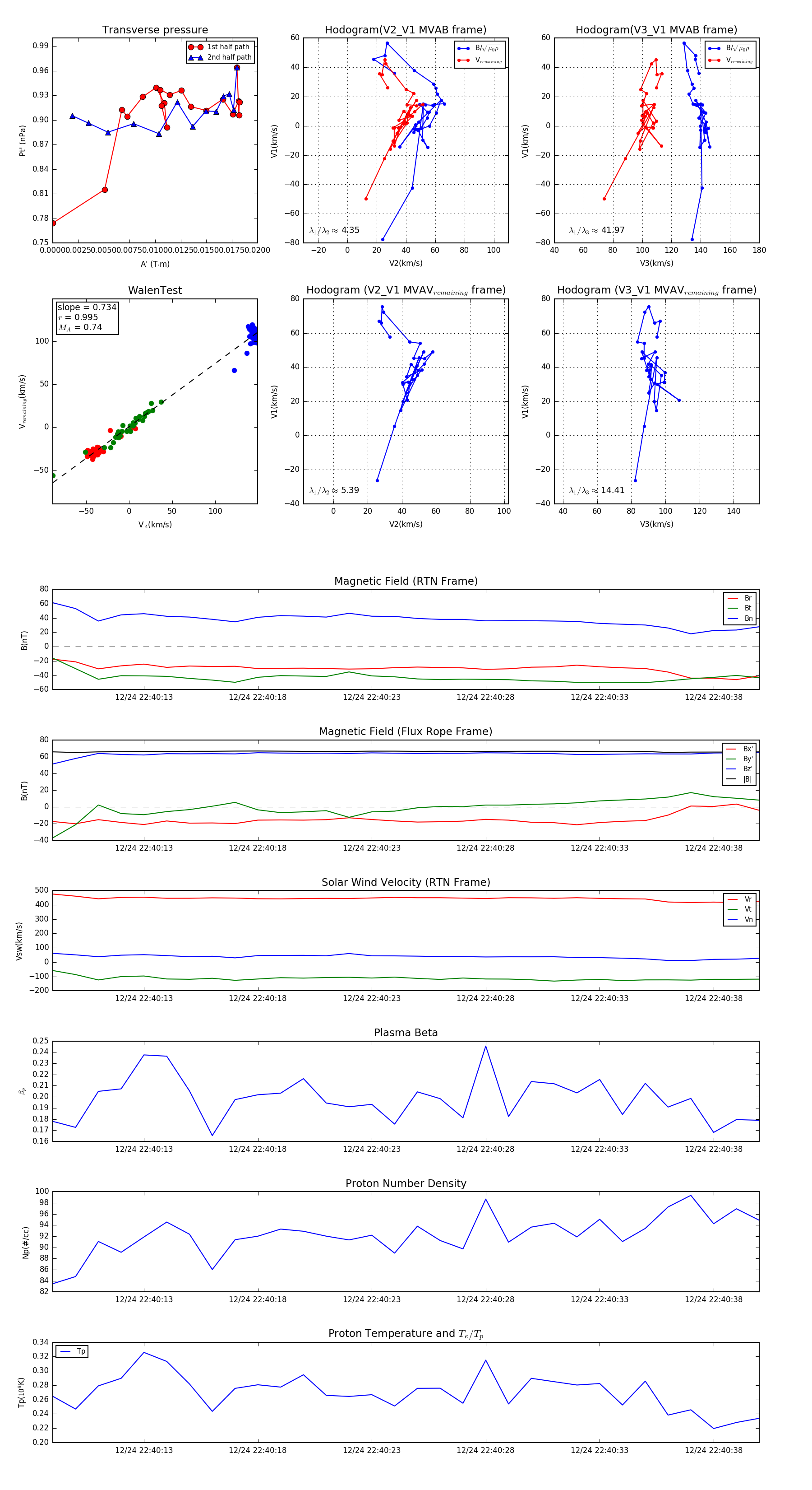
Flux Rope in 2023

Flux Rope Event 2023-12-24 22:40:09 ~ 2023-12-24 22:40:40 (32 seconds)


plot