HOME   LIST
‹–   –›

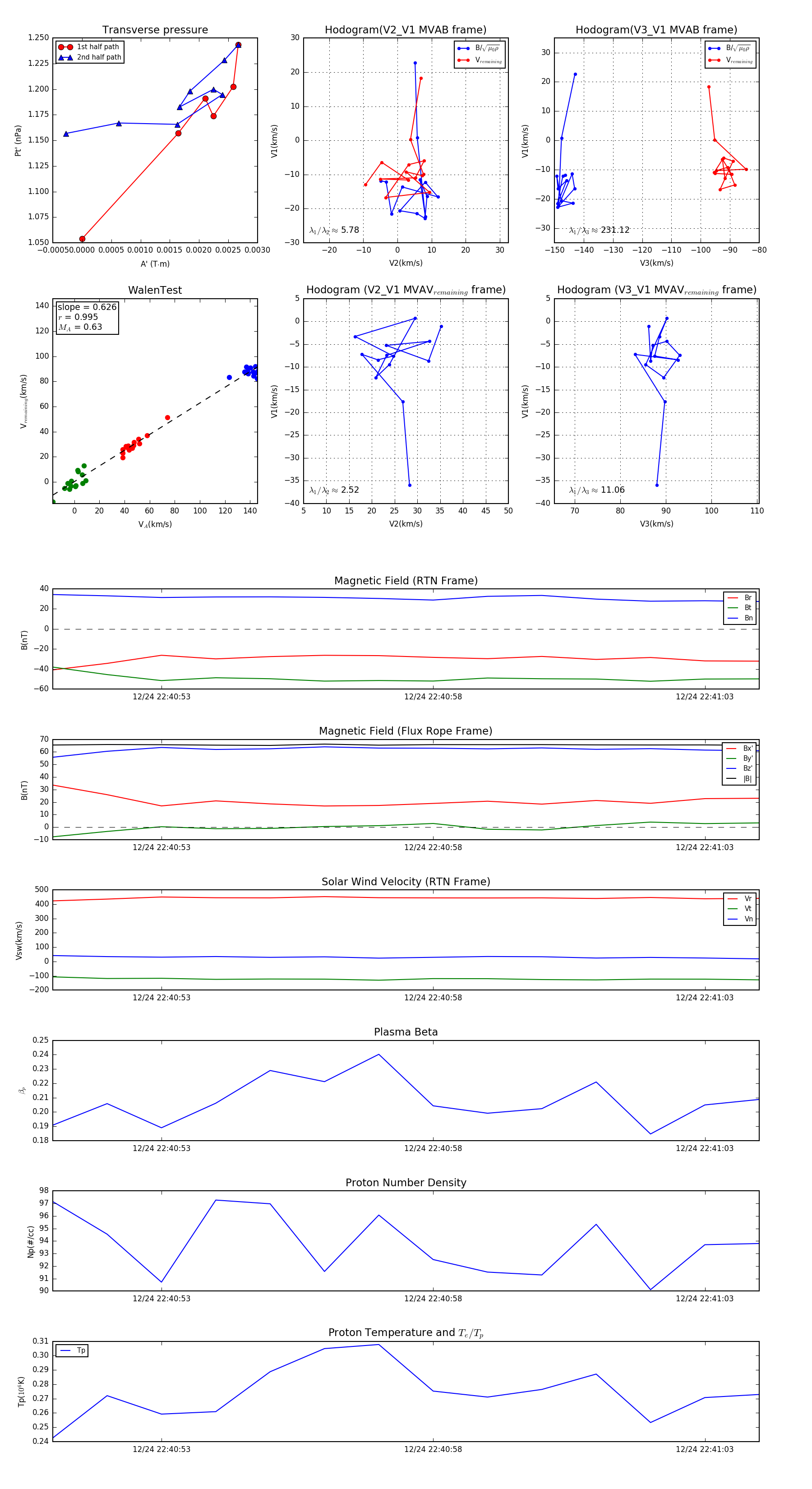
Flux Rope in 2023

Flux Rope Event 2023-12-24 22:40:51 ~ 2023-12-24 22:41:04 (14 seconds)


plot