HOME   LIST
‹–   –›

Flux Rope in 2023

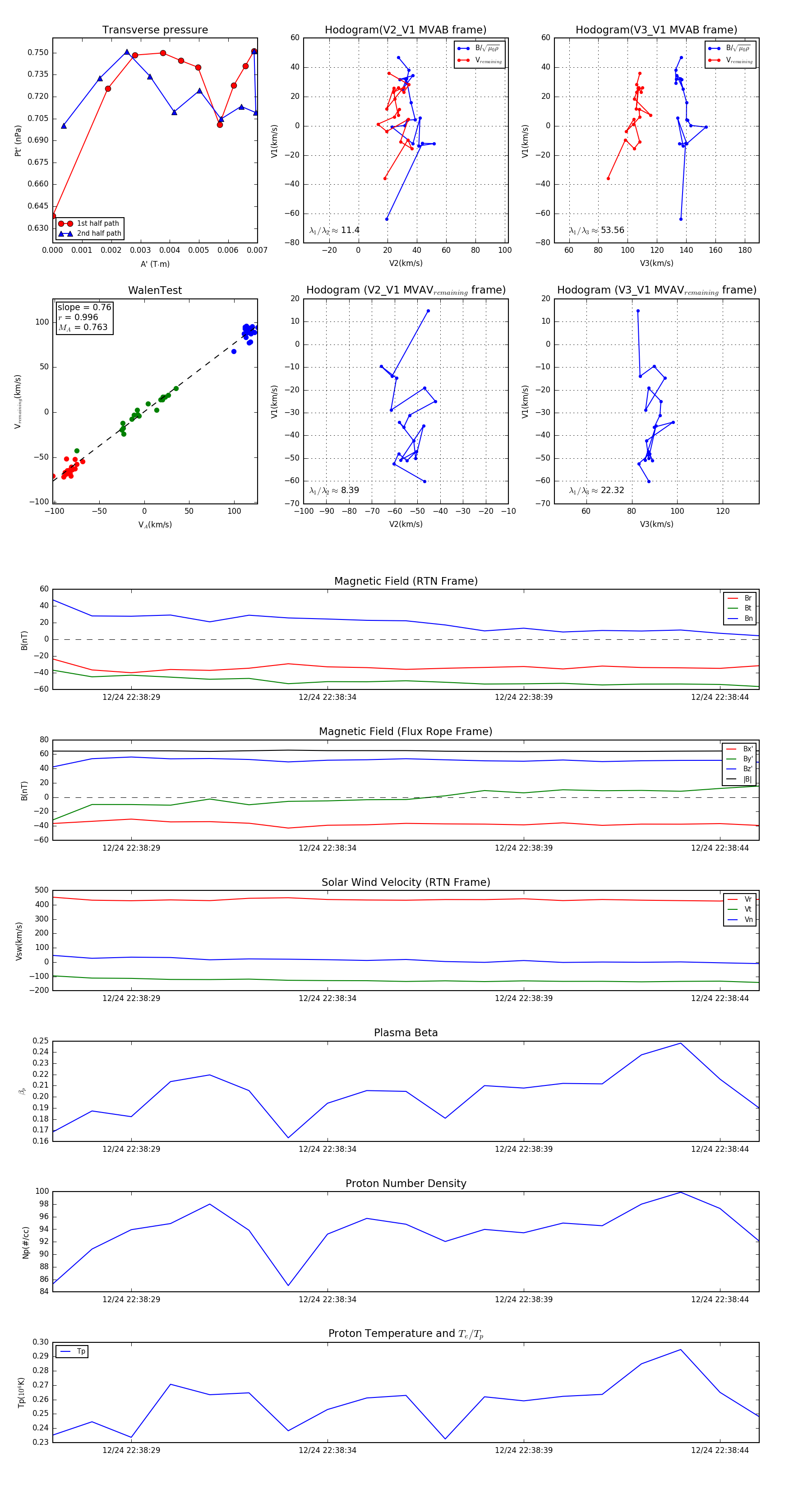
Flux Rope Event 2023-12-24 22:38:27 ~ 2023-12-24 22:38:45 (19 seconds)


plot