HOME   LIST
‹–   –›

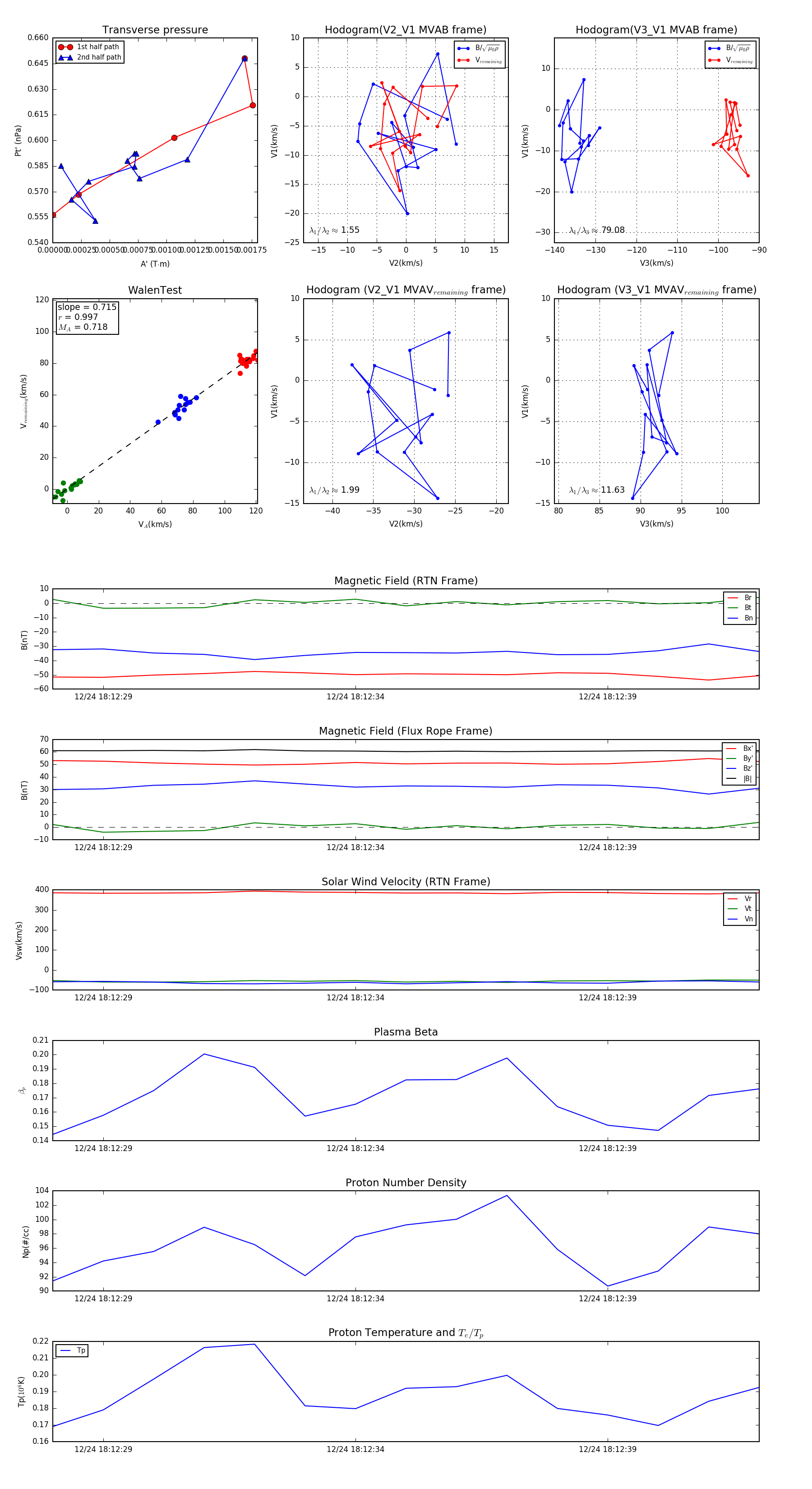
Flux Rope in 2023

Flux Rope Event 2023-12-24 18:12:28 ~ 2023-12-24 18:12:42 (15 seconds)


plot