HOME   LIST
‹–   –›

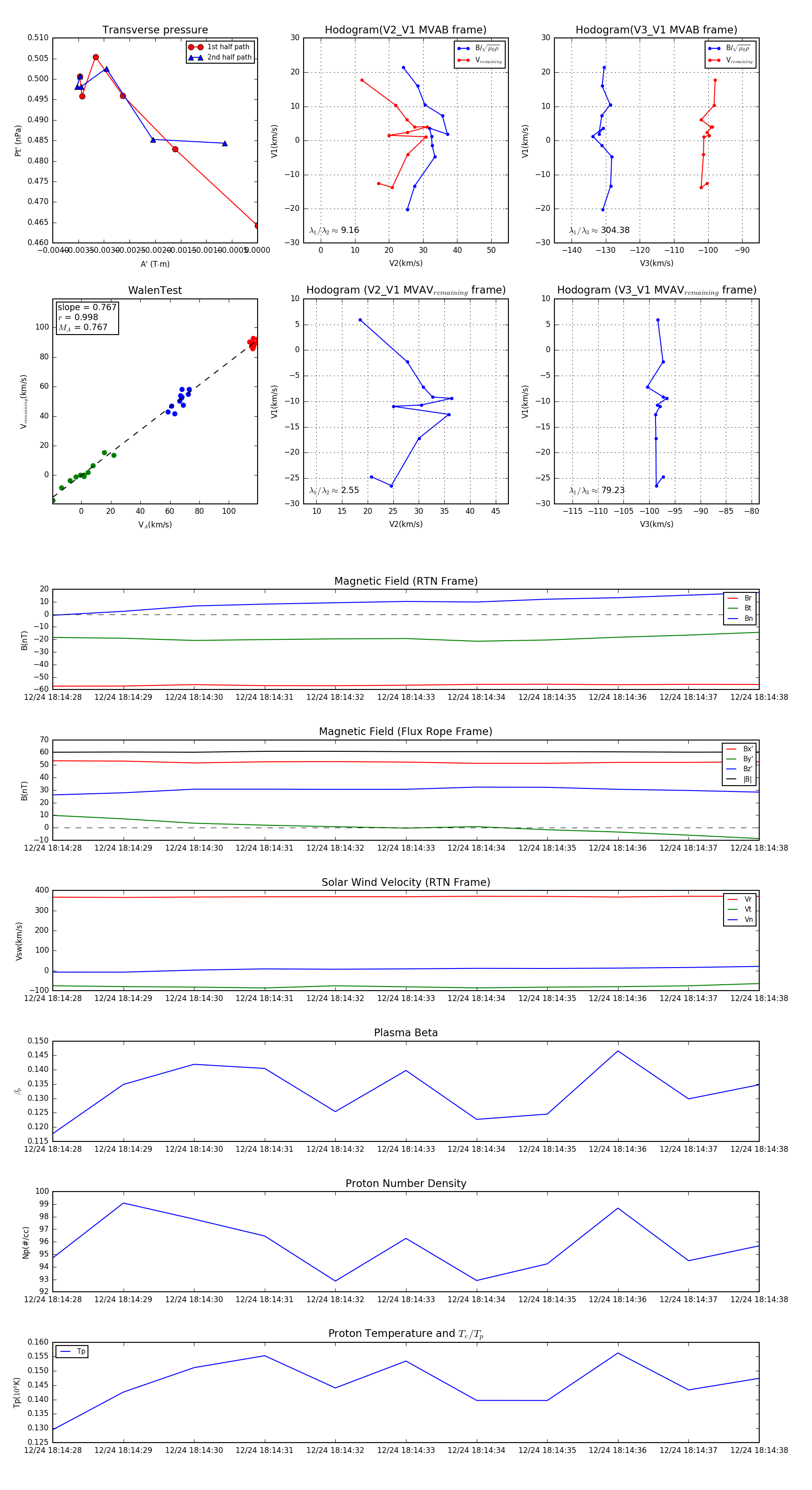
Flux Rope in 2023

Flux Rope Event 2023-12-24 18:14:28 ~ 2023-12-24 18:14:38 (11 seconds)


plot