HOME   LIST
‹–   –›

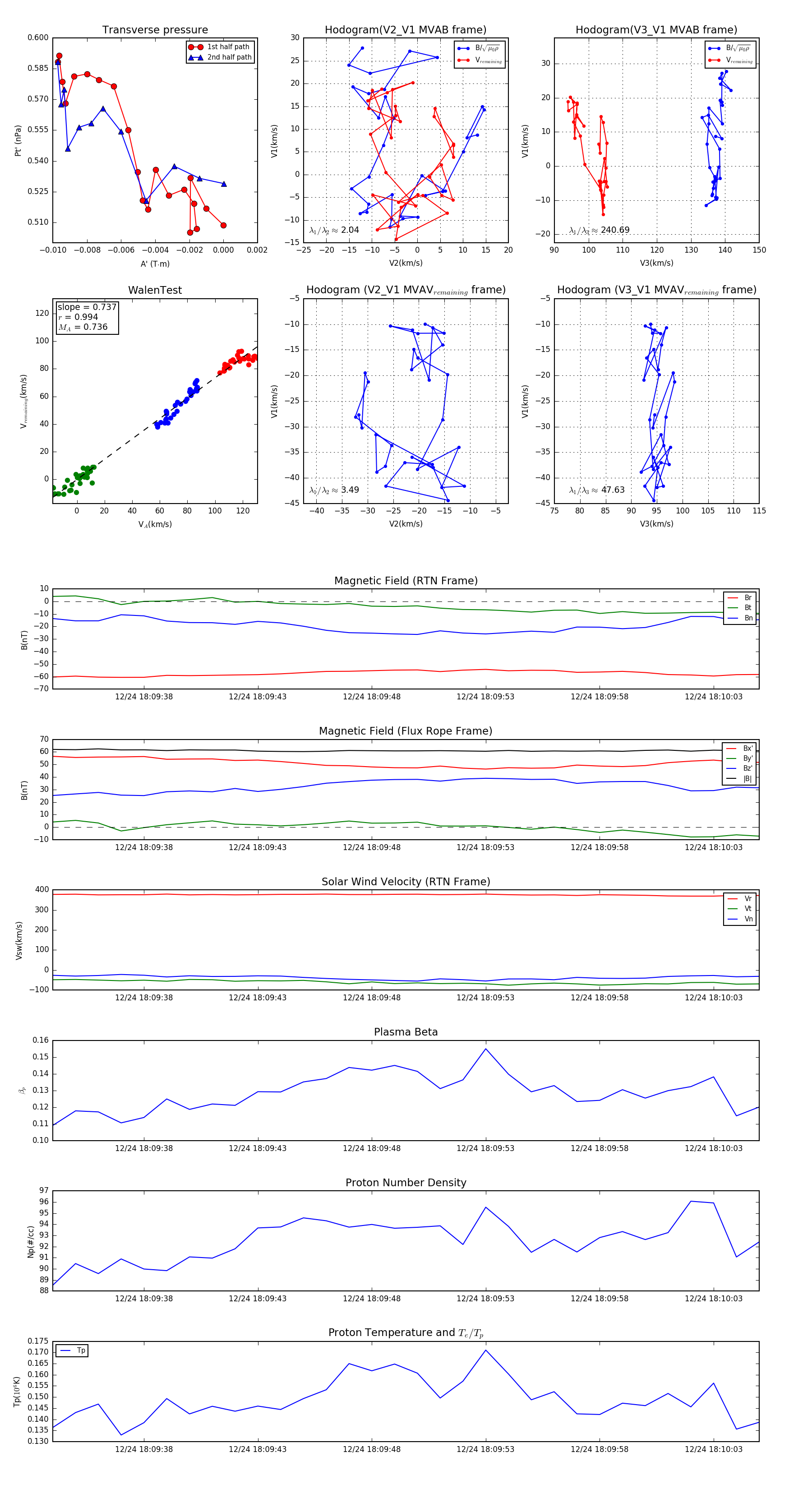
Flux Rope in 2023

Flux Rope Event 2023-12-24 18:09:34 ~ 2023-12-24 18:10:05 (32 seconds)


plot