HOME   LIST
‹–   –›

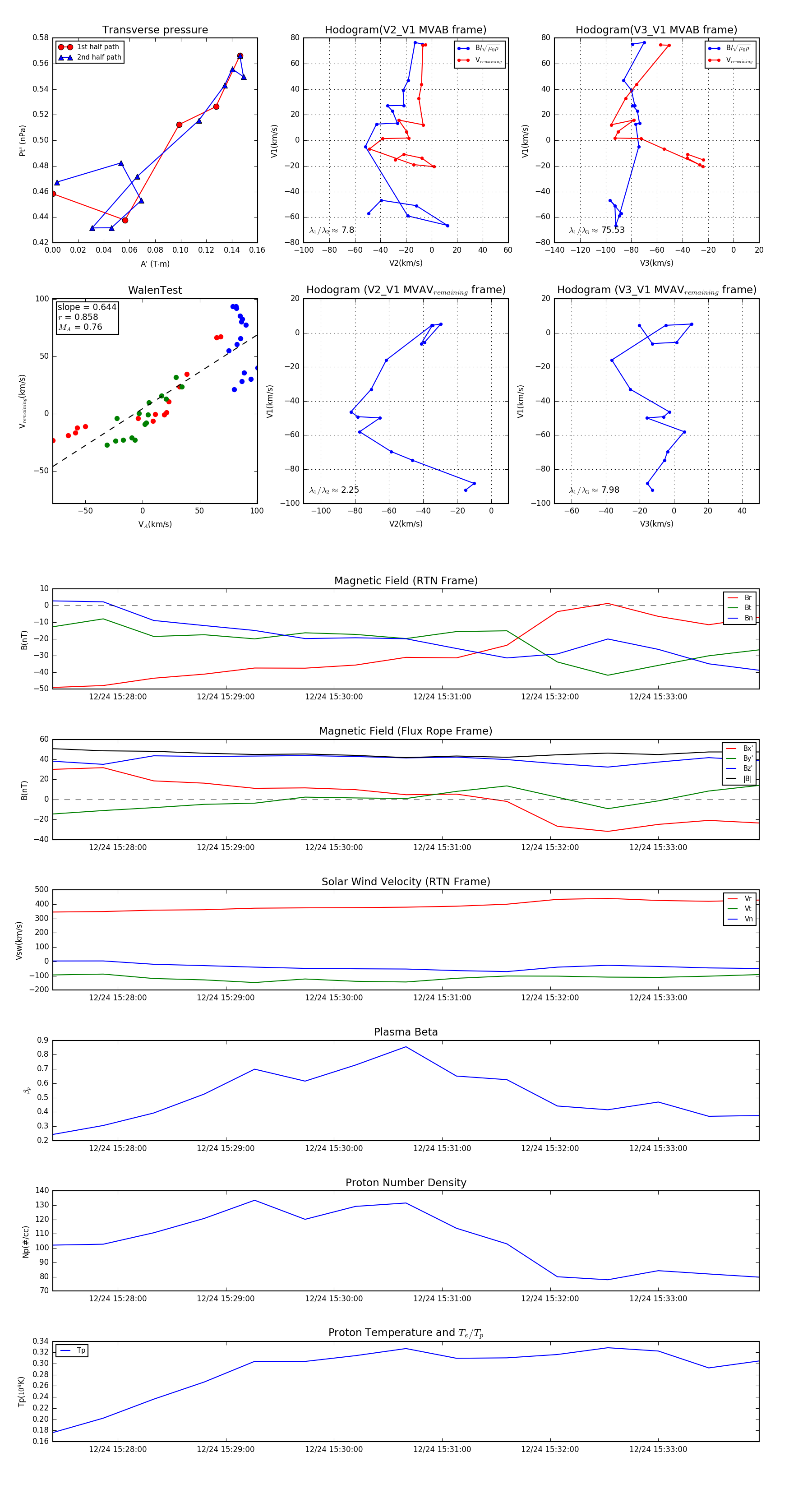
Flux Rope in 2023

Flux Rope Event 2023-12-24 15:27:24 ~ 2023-12-24 15:33:56 (393 seconds)


plot