HOME   LIST
‹–   –›

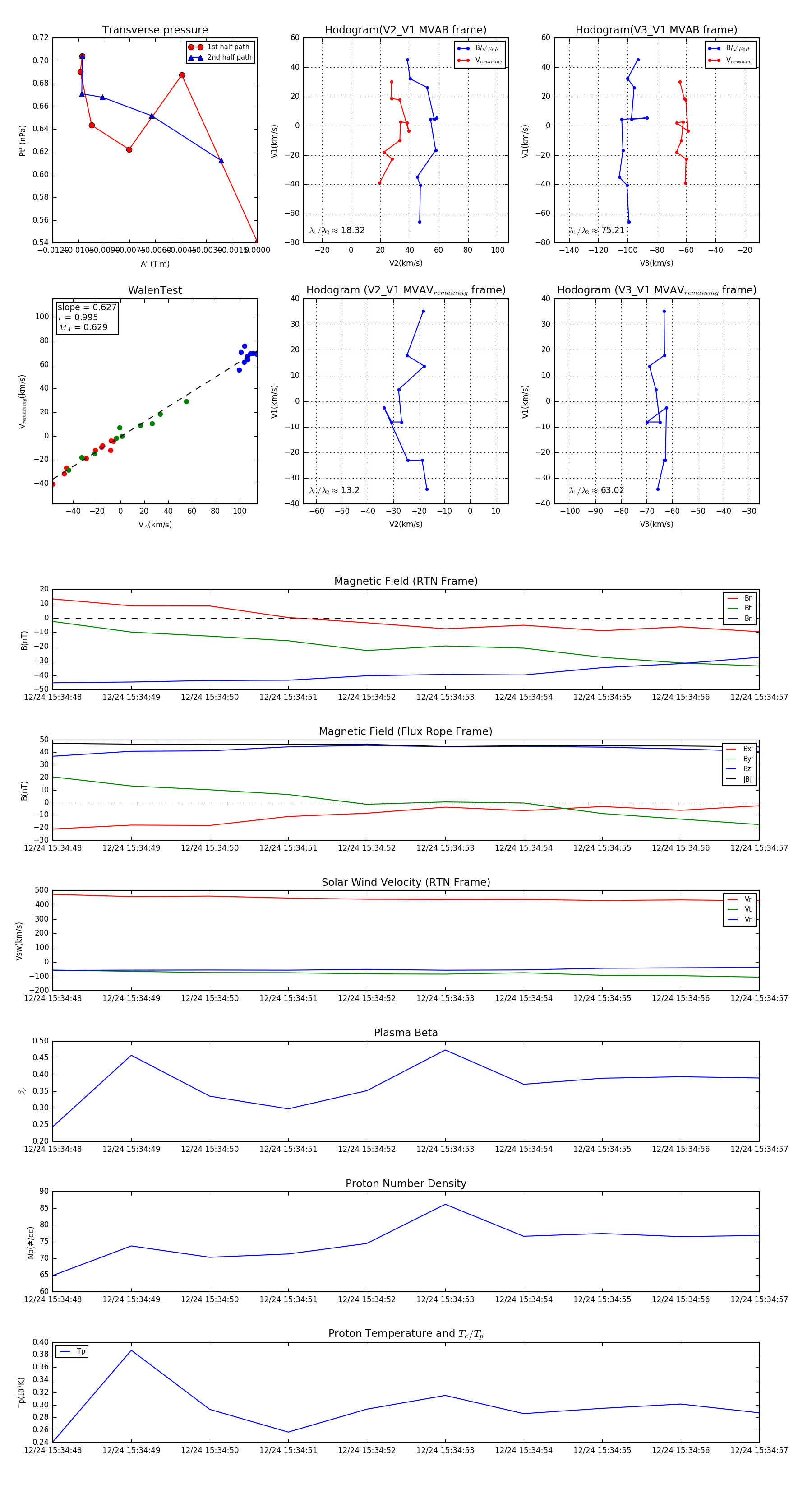
Flux Rope in 2023

Flux Rope Event 2023-12-24 15:34:48 ~ 2023-12-24 15:34:57 (10 seconds)


plot