HOME   LIST
‹–   –›

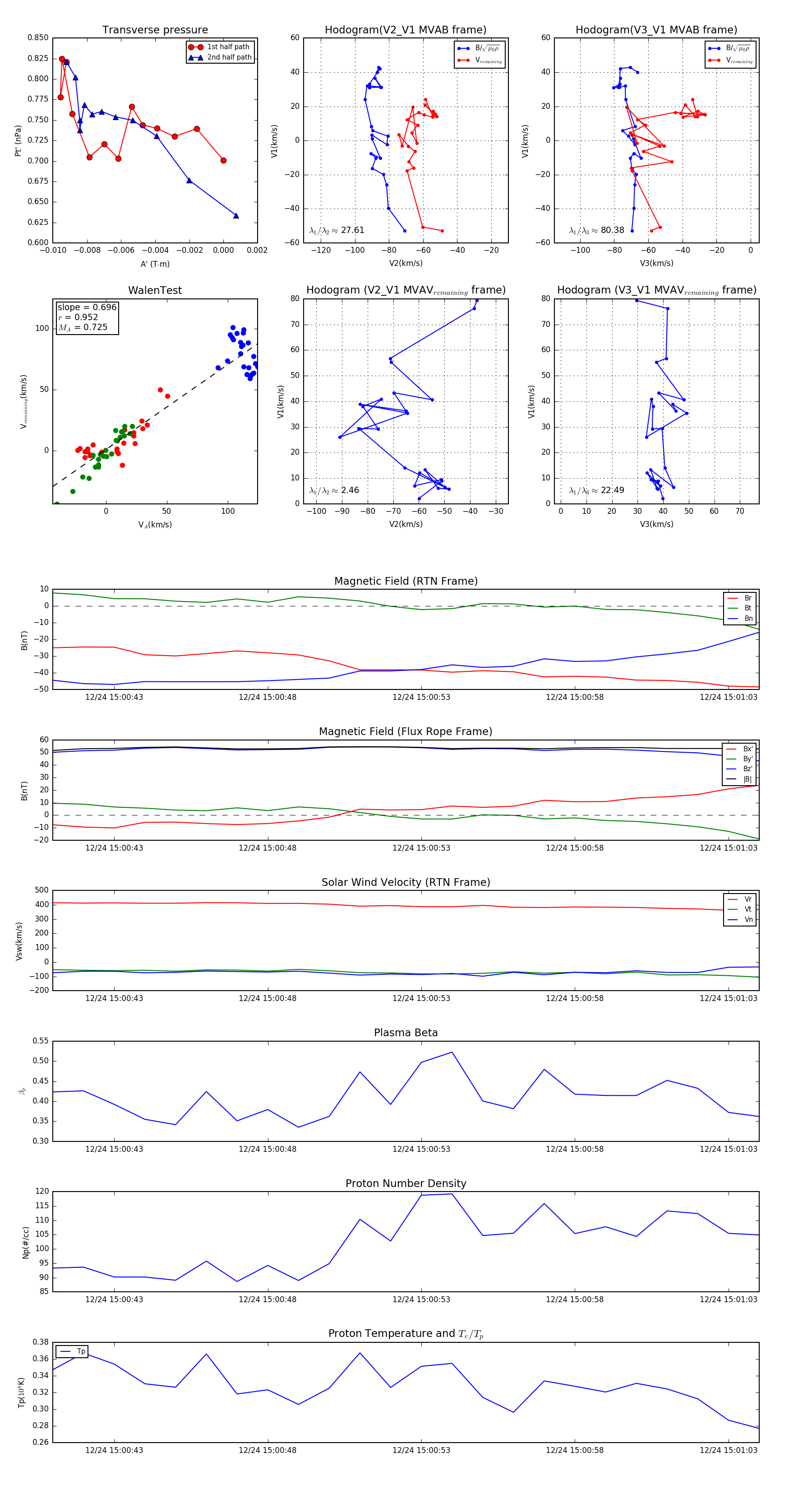
Flux Rope in 2023

Flux Rope Event 2023-12-24 15:00:41 ~ 2023-12-24 15:01:04 (24 seconds)


plot