HOME   LIST
‹–   –›

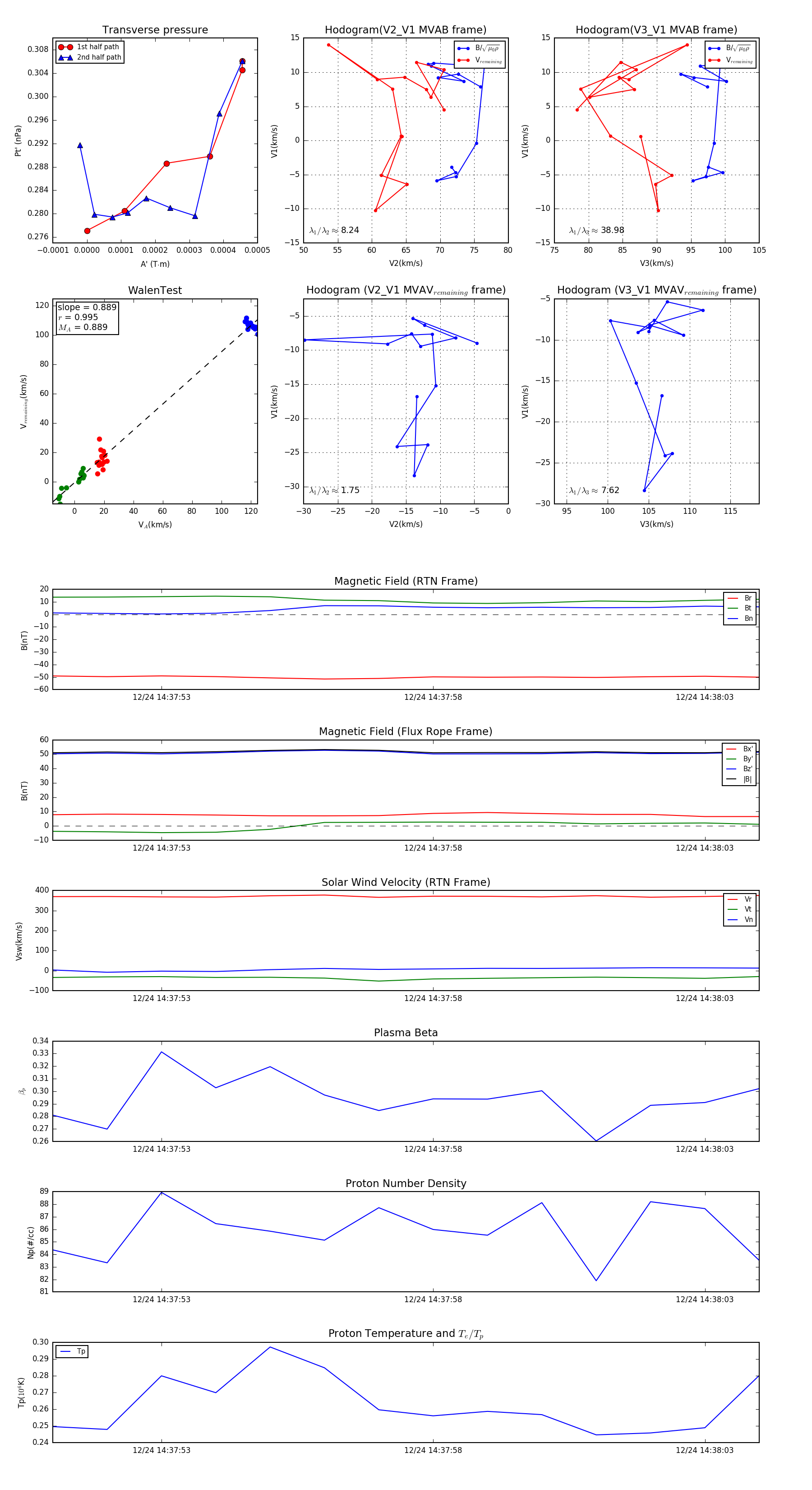
Flux Rope in 2023

Flux Rope Event 2023-12-24 14:37:51 ~ 2023-12-24 14:38:04 (14 seconds)


plot