HOME   LIST
‹–   –›

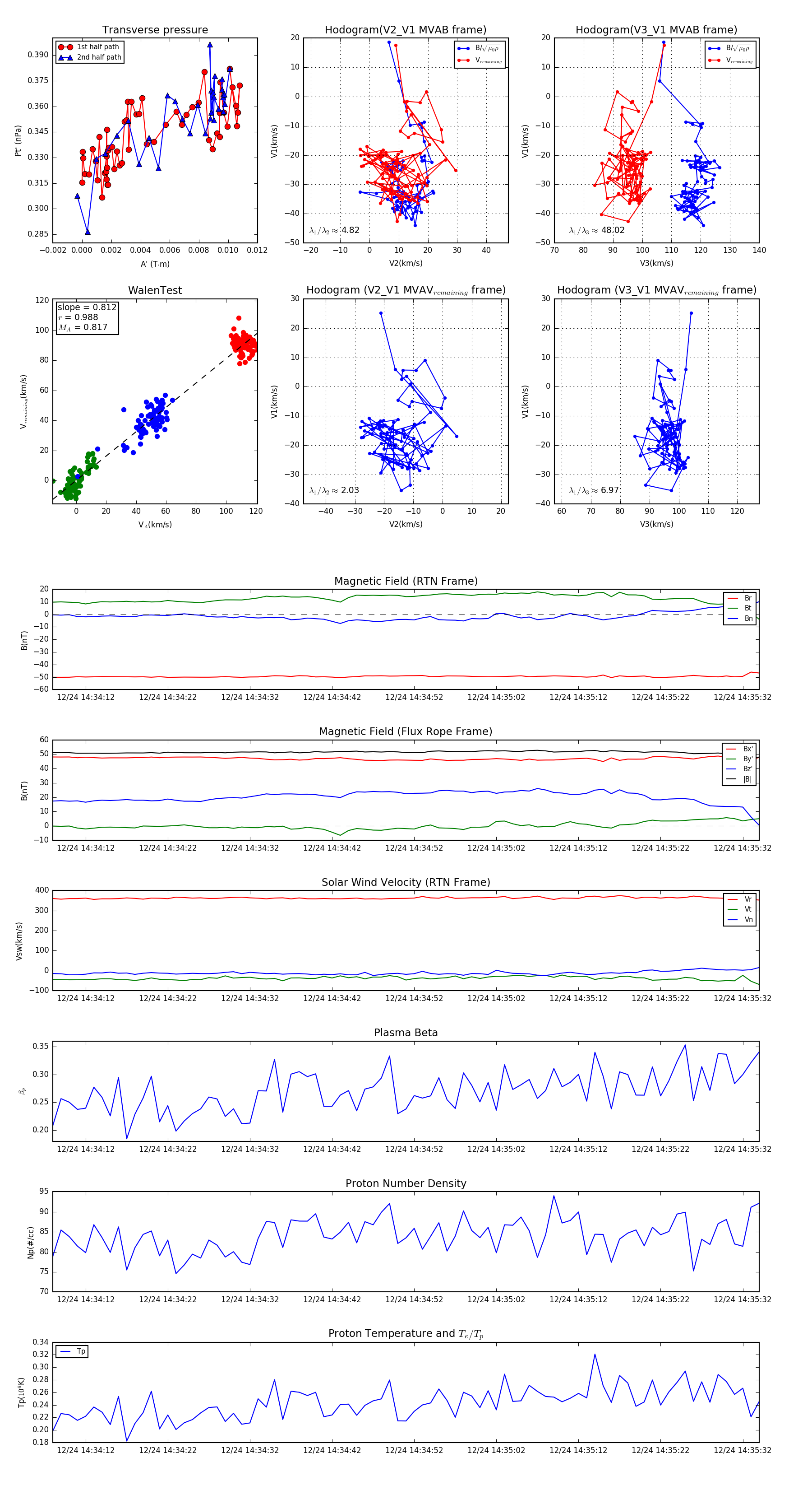
Flux Rope in 2023

Flux Rope Event 2023-12-24 14:34:08 ~ 2023-12-24 14:35:34 (87 seconds)


plot