HOME   LIST
‹–   –›

Flux Rope in 2023

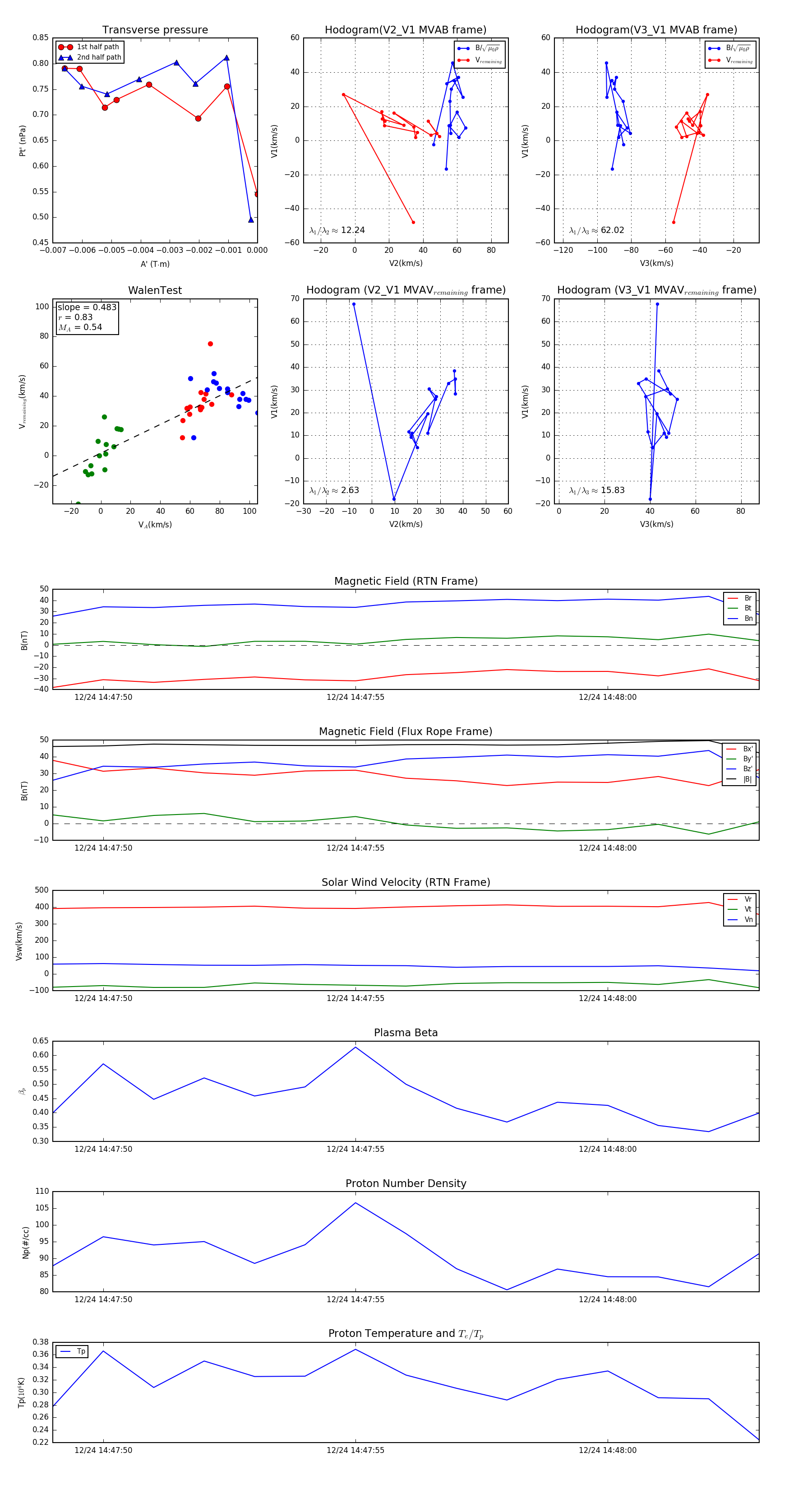
Flux Rope Event 2023-12-24 14:47:49 ~ 2023-12-24 14:48:03 (15 seconds)


plot