HOME   LIST
‹–   –›

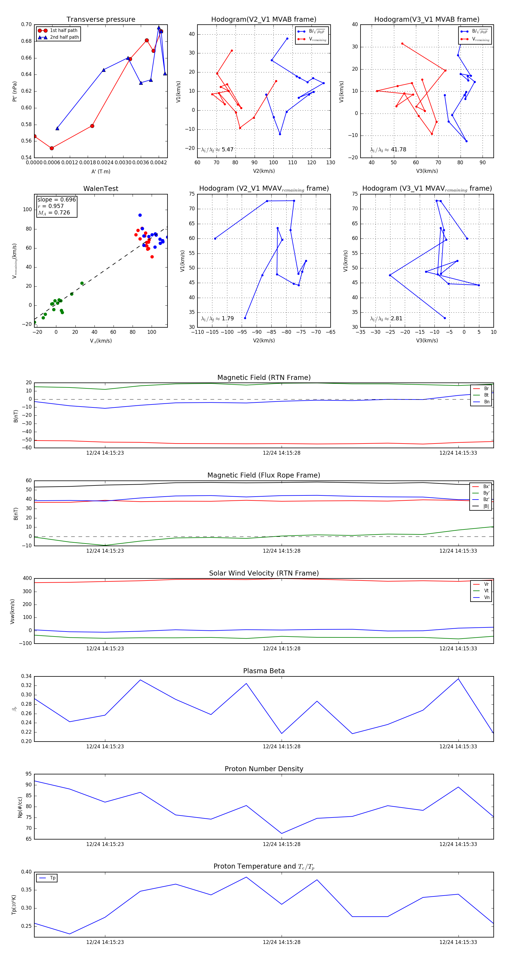
Flux Rope in 2023

Flux Rope Event 2023-12-24 14:15:21 ~ 2023-12-24 14:15:34 (14 seconds)


plot