HOME   LIST
‹–   –›

Flux Rope in 2023

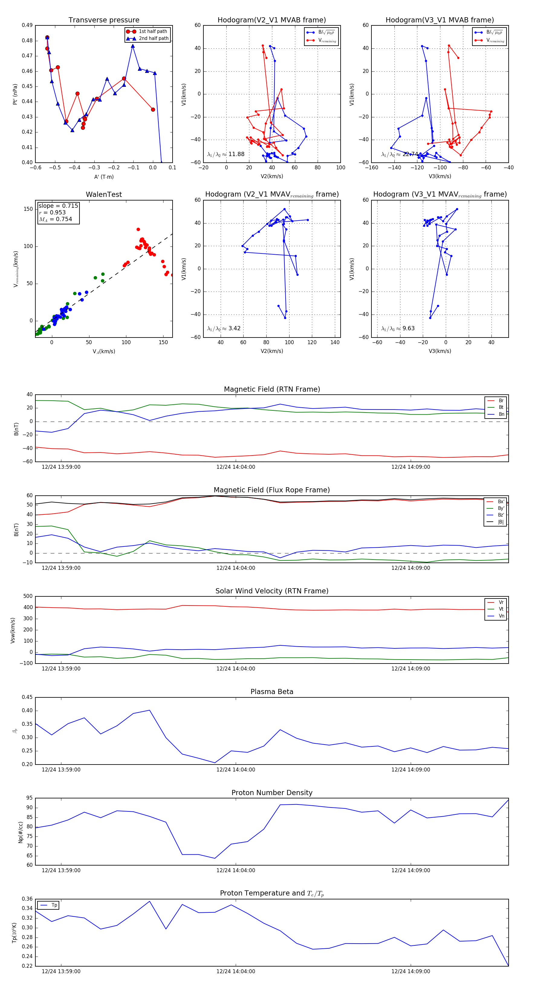
Flux Rope Event 2023-12-24 13:58:16 ~ 2023-12-24 14:11:48 (813 seconds)


plot