HOME   LIST
‹–   –›

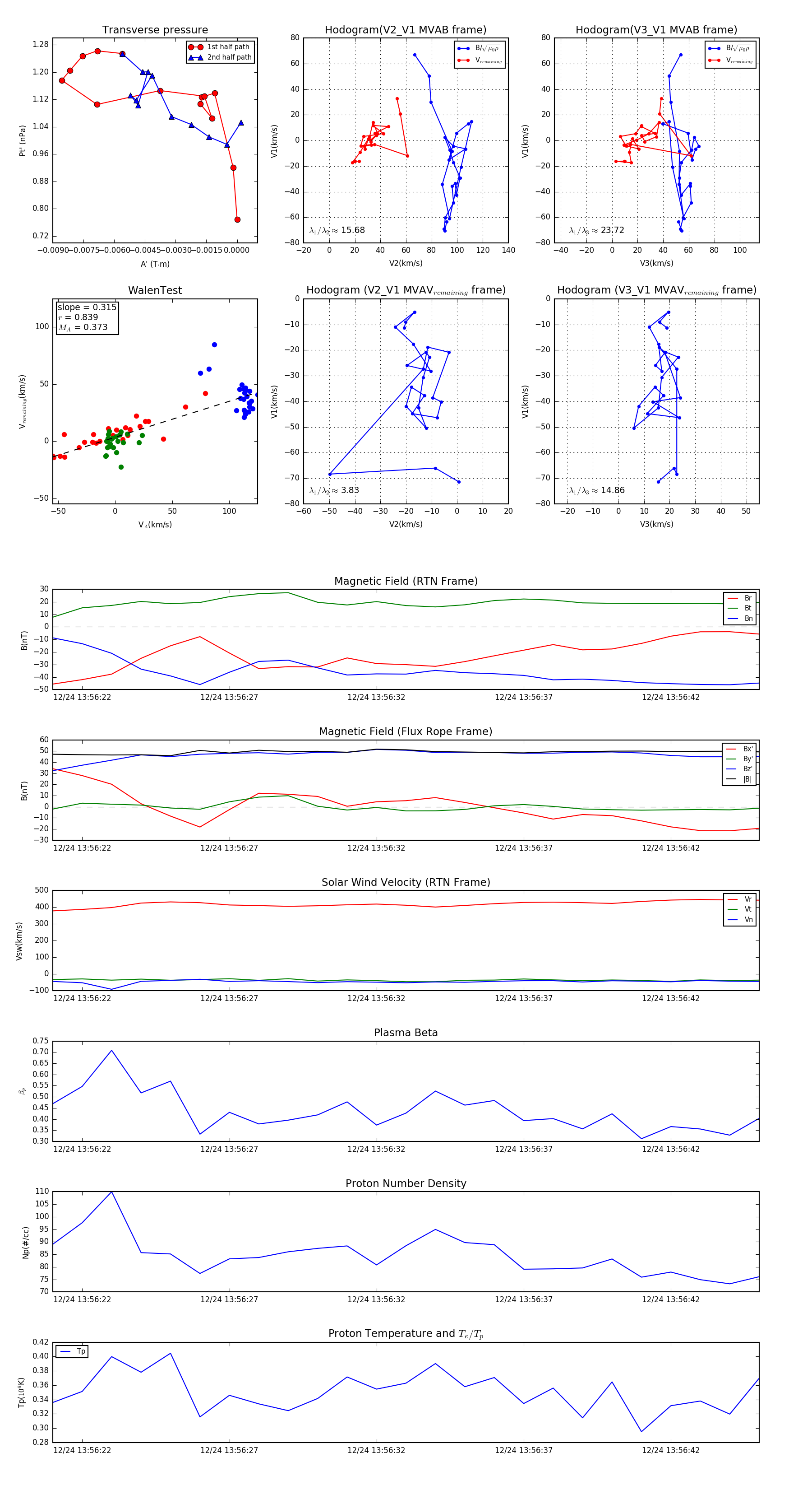
Flux Rope in 2023

Flux Rope Event 2023-12-24 13:56:21 ~ 2023-12-24 13:56:45 (25 seconds)


plot