HOME   LIST
‹–   –›

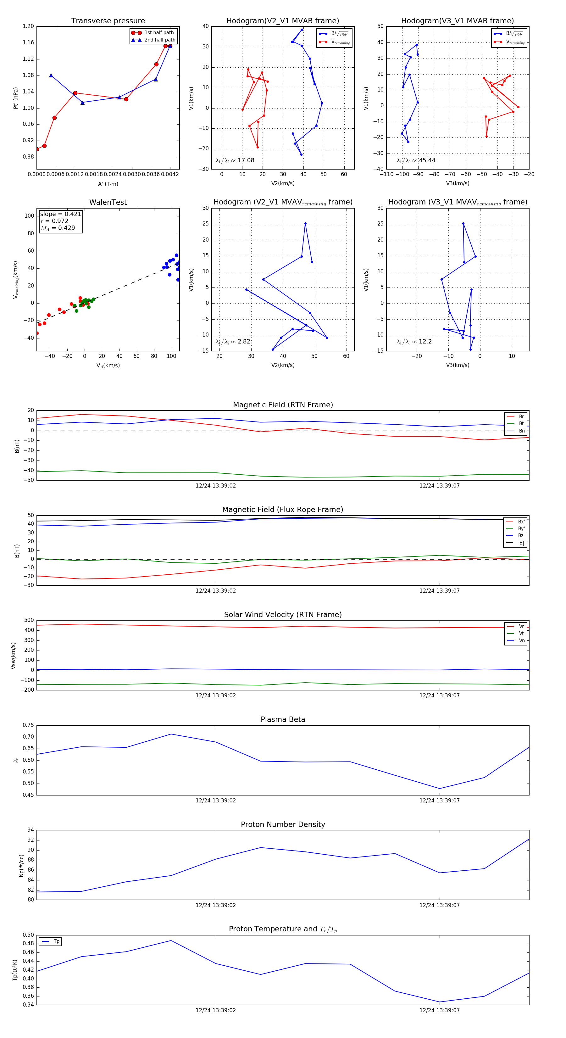
Flux Rope in 2023

Flux Rope Event 2023-12-24 13:38:58 ~ 2023-12-24 13:39:09 (12 seconds)


plot