HOME   LIST
‹–   –›

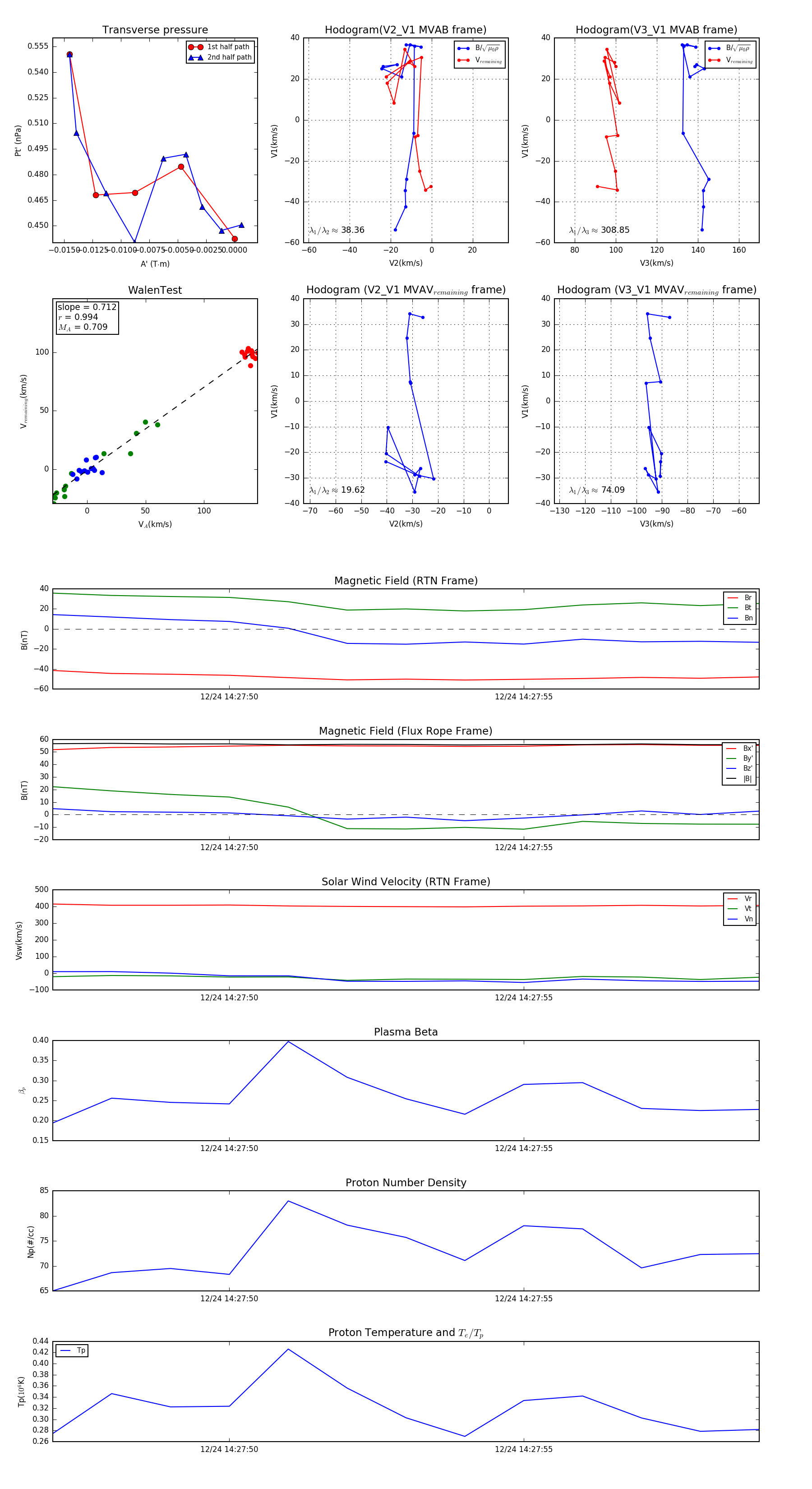
Flux Rope in 2023

Flux Rope Event 2023-12-24 14:27:47 ~ 2023-12-24 14:27:59 (13 seconds)


plot