HOME   LIST
‹–   –›

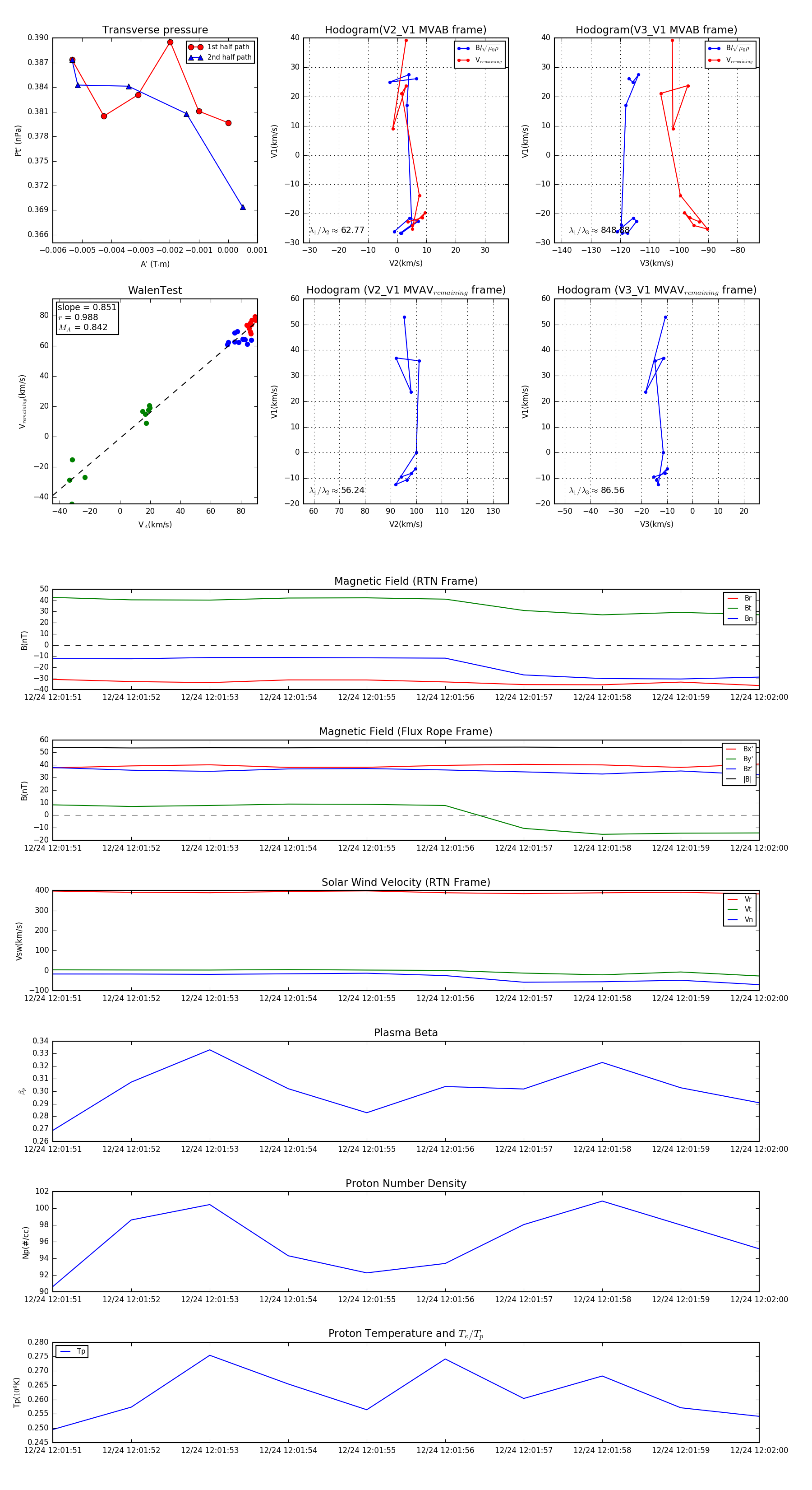
Flux Rope in 2023

Flux Rope Event 2023-12-24 12:01:51 ~ 2023-12-24 12:02:00 (10 seconds)


plot