HOME   LIST
‹–   –›

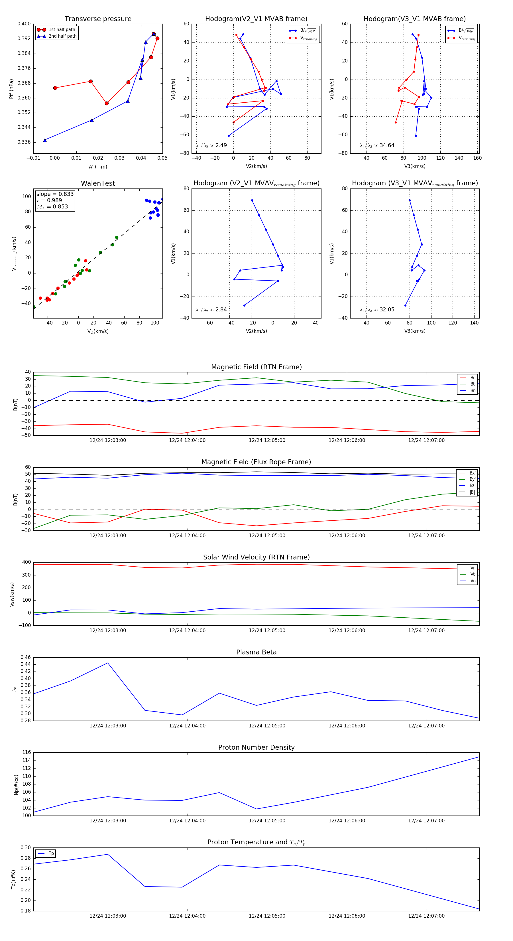
Flux Rope in 2023

Flux Rope Event 2023-12-24 12:02:04 ~ 2023-12-24 12:07:40 (337 seconds)


plot