HOME   LIST
‹–   –›

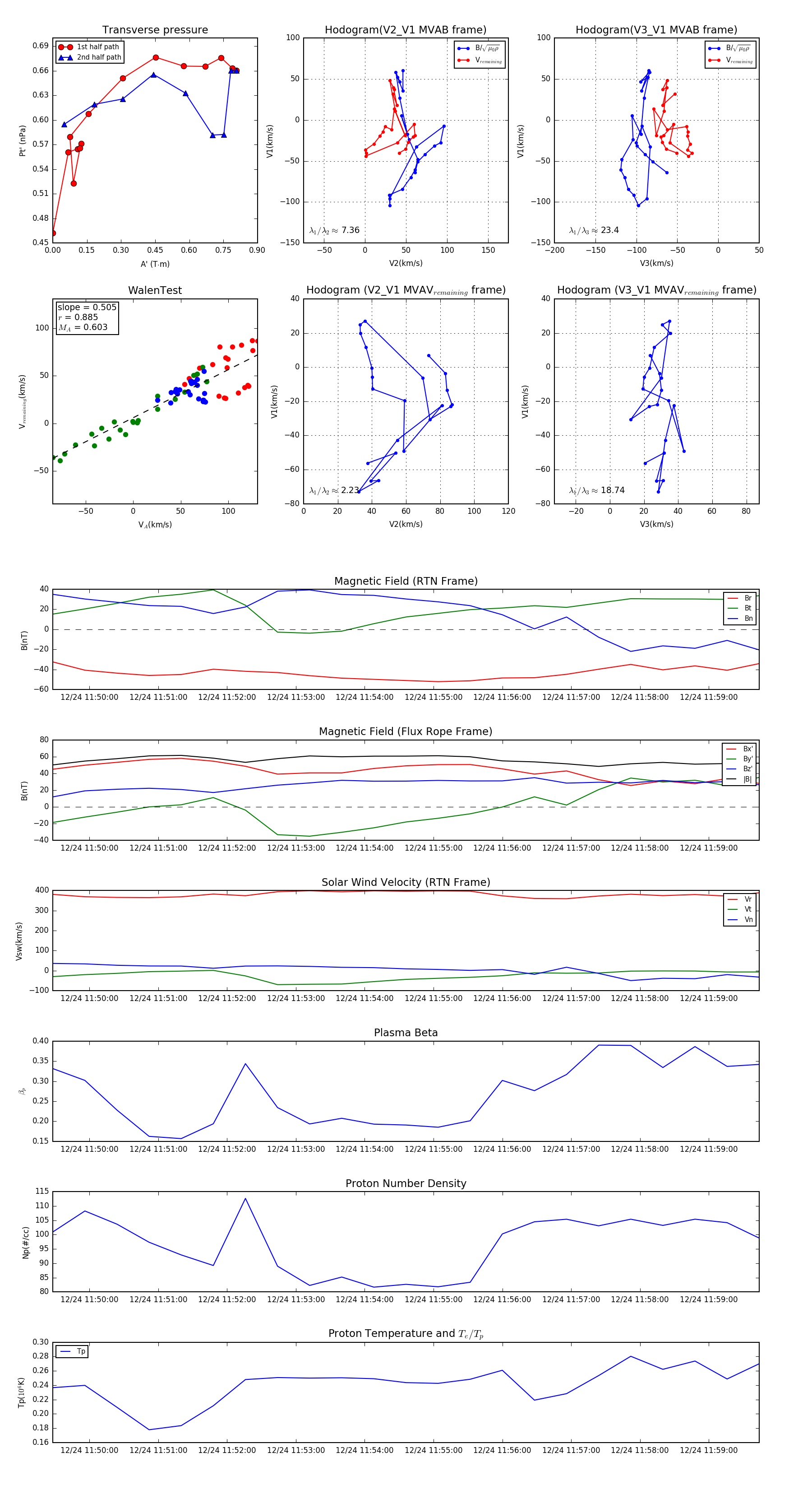
Flux Rope in 2023

Flux Rope Event 2023-12-24 11:49:28 ~ 2023-12-24 11:59:44 (617 seconds)


plot