HOME   LIST
‹–   –›

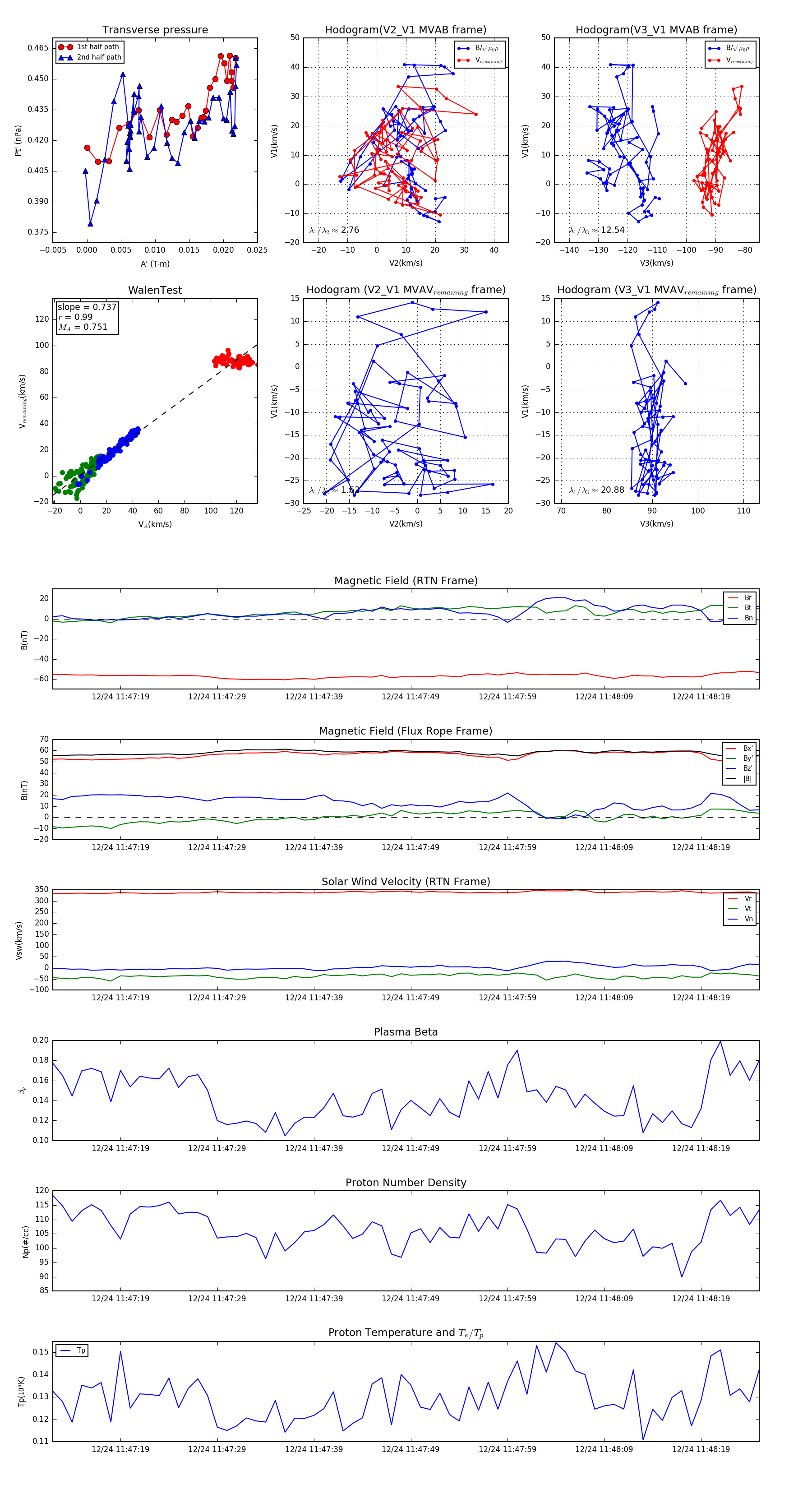
Flux Rope in 2023

Flux Rope Event 2023-12-24 11:47:12 ~ 2023-12-24 11:48:25 (74 seconds)


plot