HOME   LIST
‹–   –›

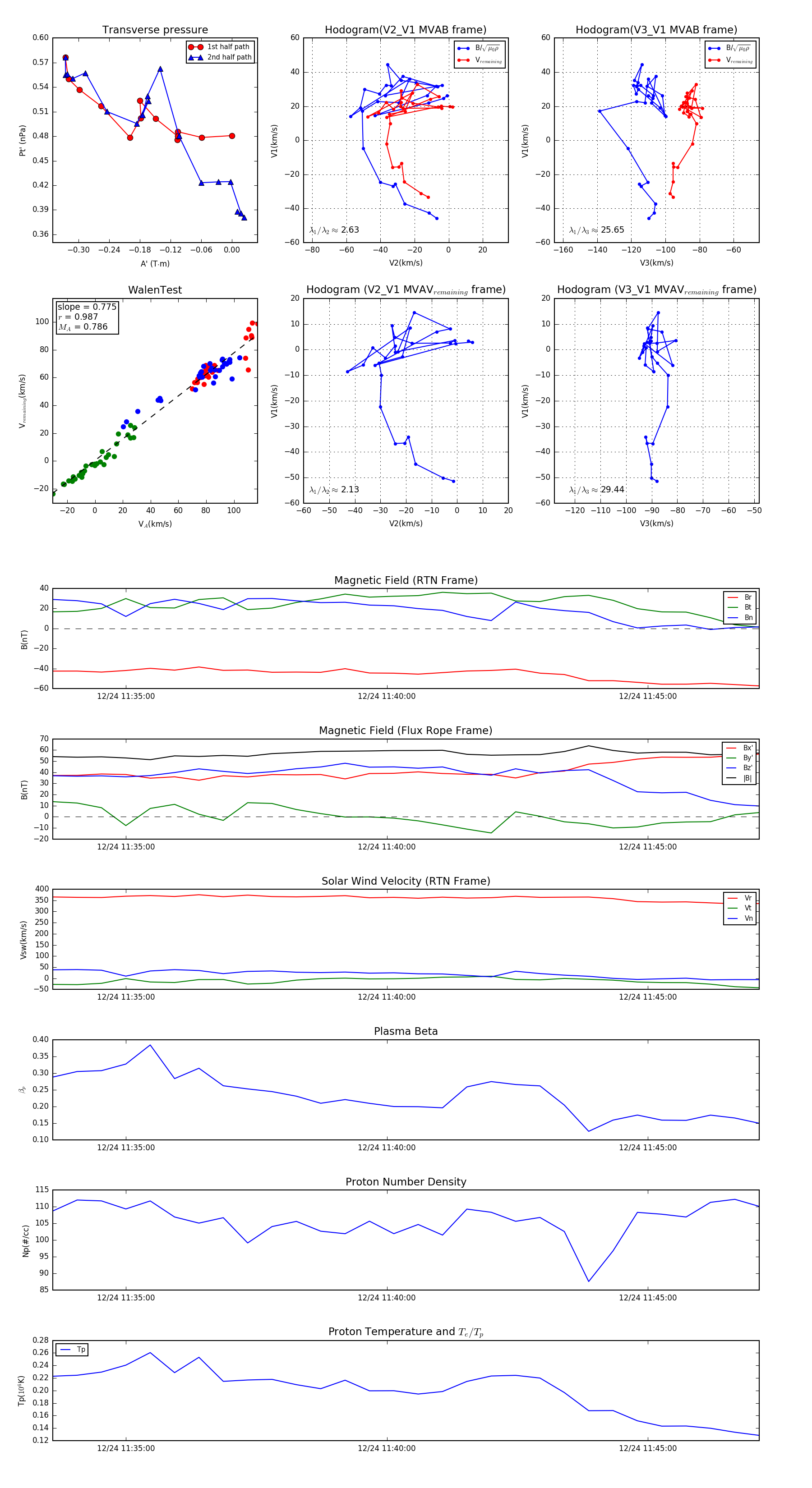
Flux Rope in 2023

Flux Rope Event 2023-12-24 11:33:36 ~ 2023-12-24 11:47:08 (813 seconds)


plot