HOME   LIST
‹–   –›

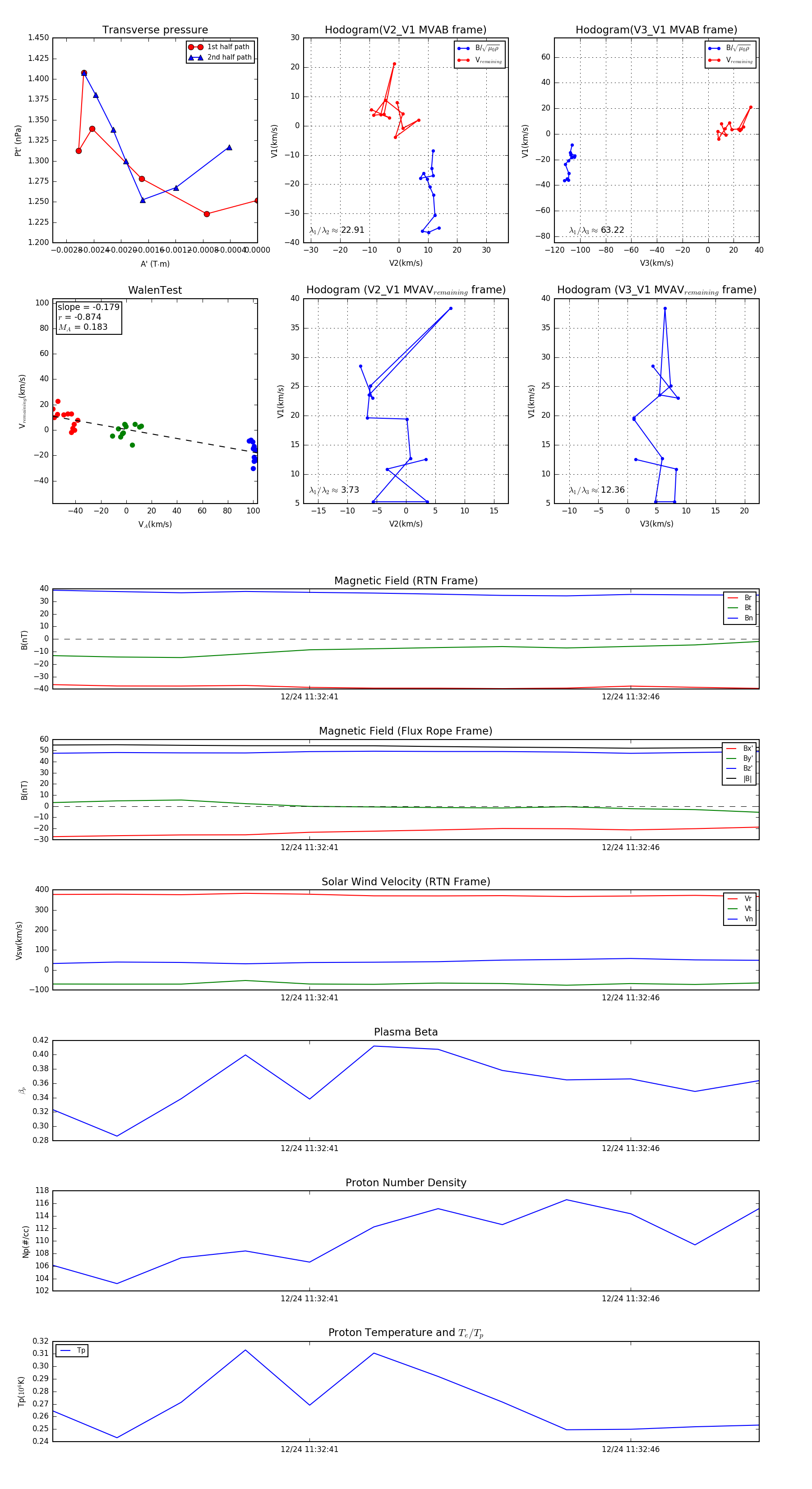
Flux Rope in 2023

Flux Rope Event 2023-12-24 11:32:37 ~ 2023-12-24 11:32:48 (12 seconds)


plot