HOME   LIST
‹–   –›

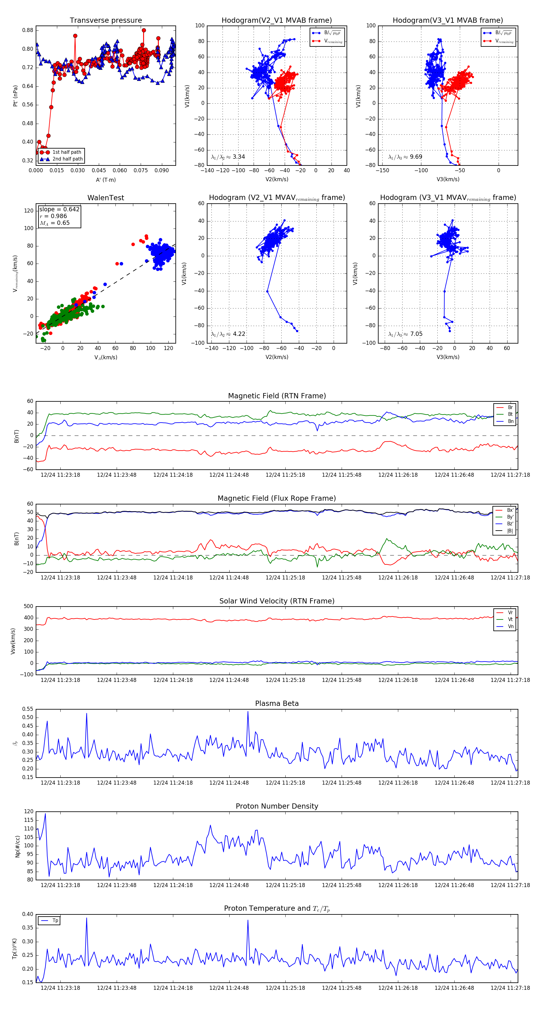
Flux Rope in 2023

Flux Rope Event 2023-12-24 11:23:05 ~ 2023-12-24 11:27:22 (258 seconds)


plot