HOME   LIST
‹–   –›

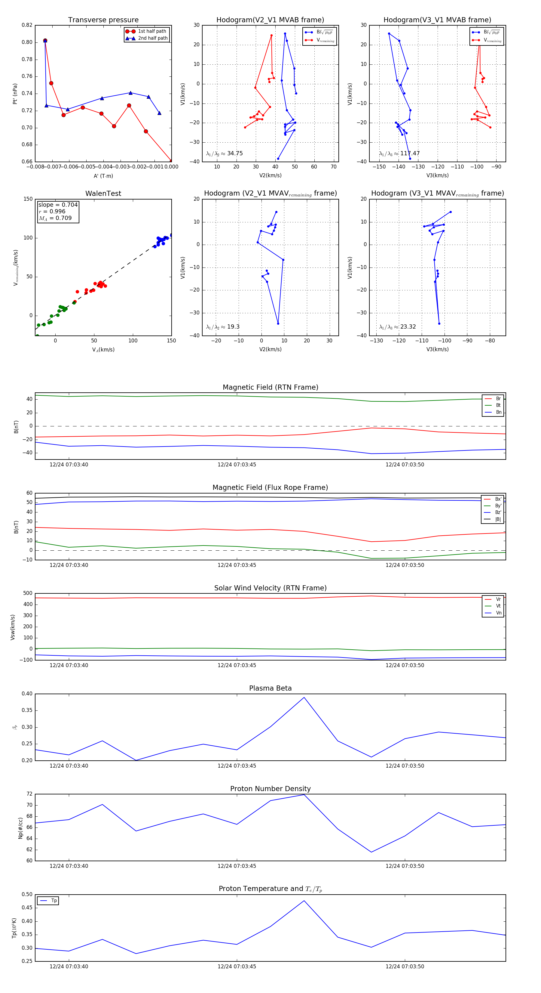
Flux Rope in 2023

Flux Rope Event 2023-12-24 07:03:39 ~ 2023-12-24 07:03:53 (15 seconds)


plot