HOME   LIST
‹–   –›

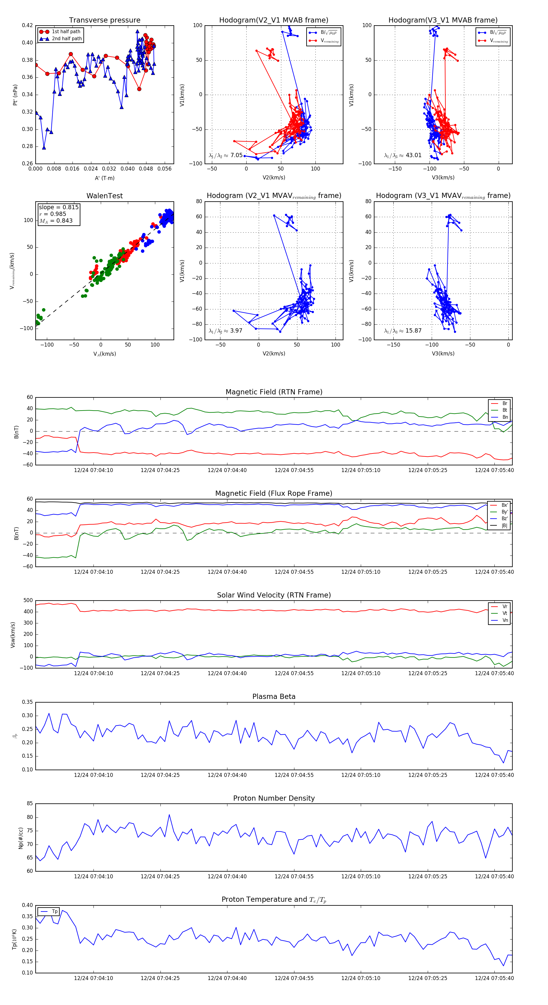
Flux Rope in 2023

Flux Rope Event 2023-12-24 07:03:57 ~ 2023-12-24 07:05:44 (108 seconds)


plot