HOME   LIST
‹–   –›

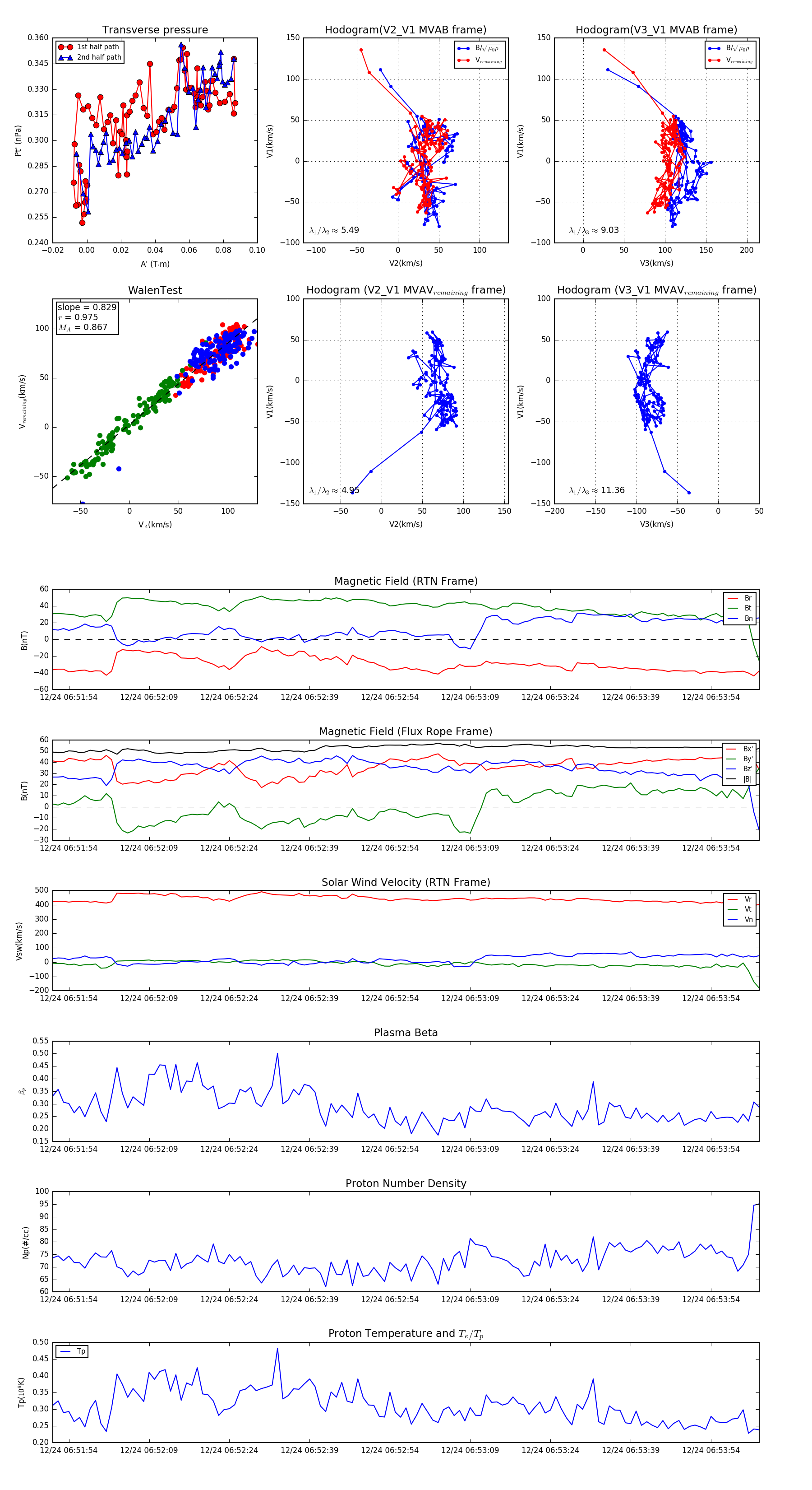
Flux Rope in 2023

Flux Rope Event 2023-12-24 06:51:51 ~ 2023-12-24 06:54:03 (133 seconds)


plot