HOME   LIST
‹–   –›

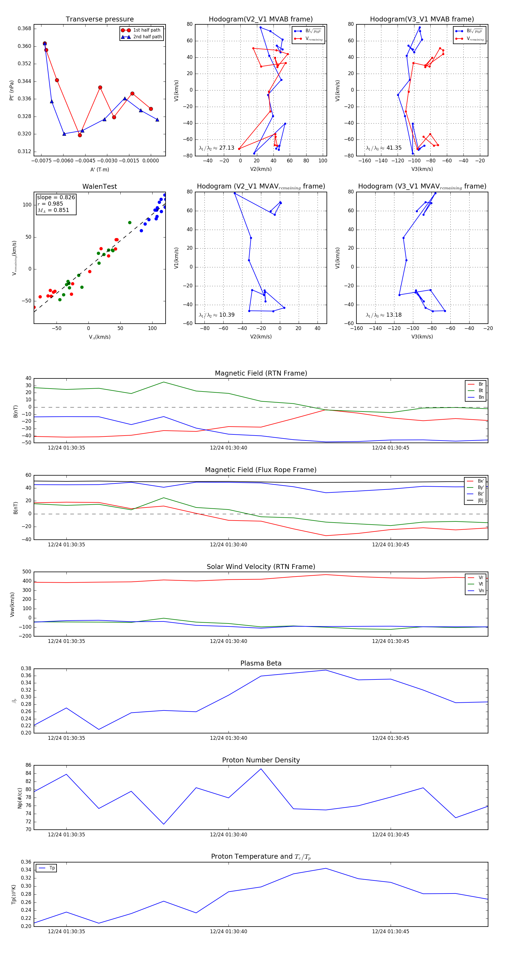
Flux Rope in 2023

Flux Rope Event 2023-12-24 01:30:34 ~ 2023-12-24 01:30:48 (15 seconds)


plot