HOME   LIST
‹–   –›

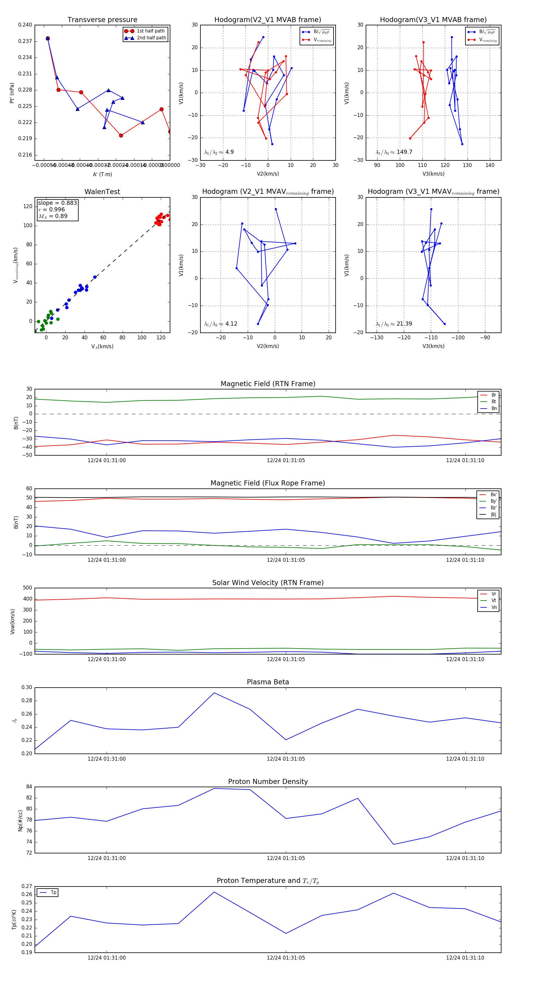
Flux Rope in 2023

Flux Rope Event 2023-12-24 01:30:58 ~ 2023-12-24 01:31:11 (14 seconds)


plot