HOME   LIST
‹–   –›

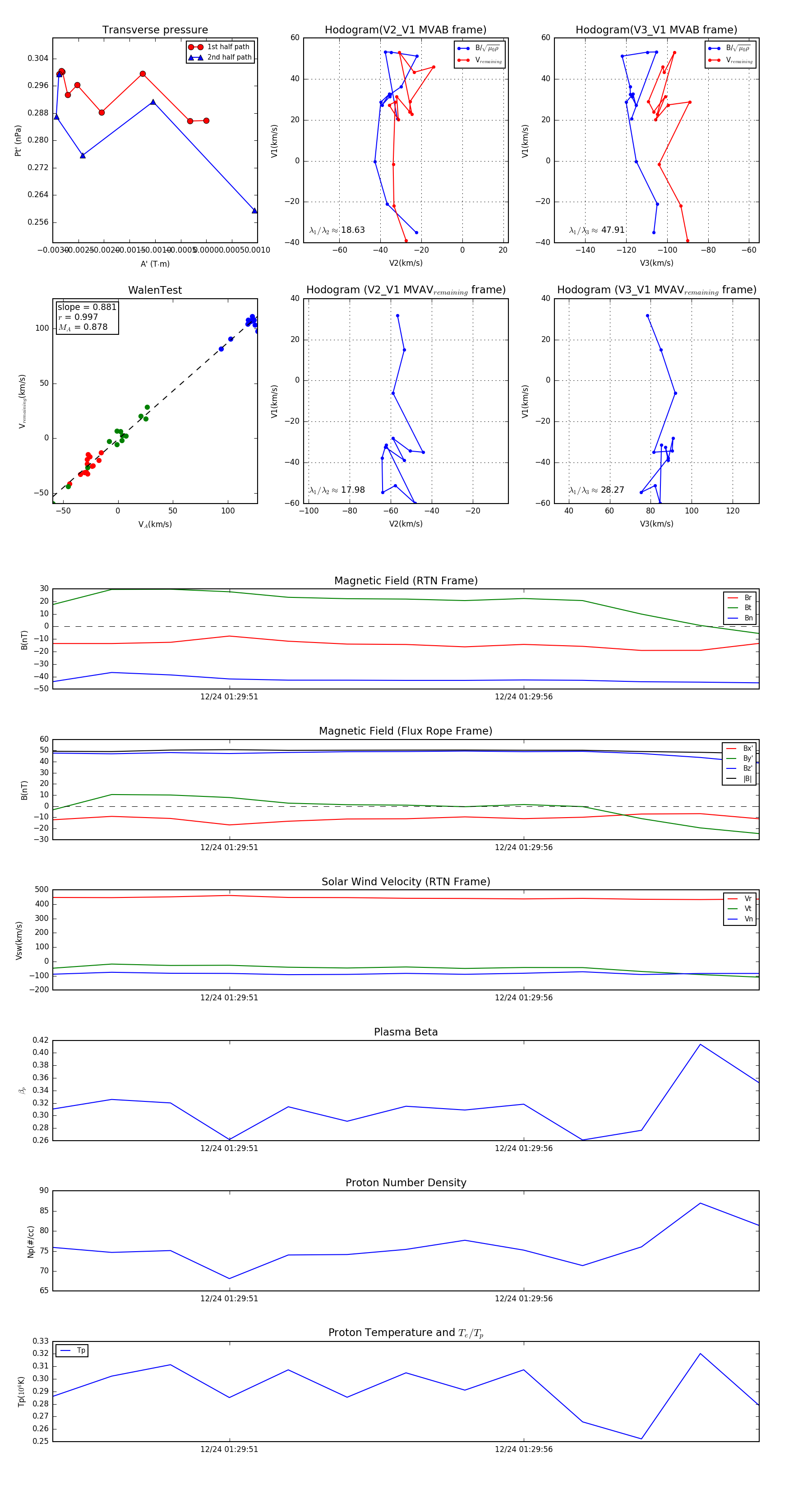
Flux Rope in 2023

Flux Rope Event 2023-12-24 01:29:48 ~ 2023-12-24 01:30:00 (13 seconds)


plot