HOME   LIST
‹–   –›

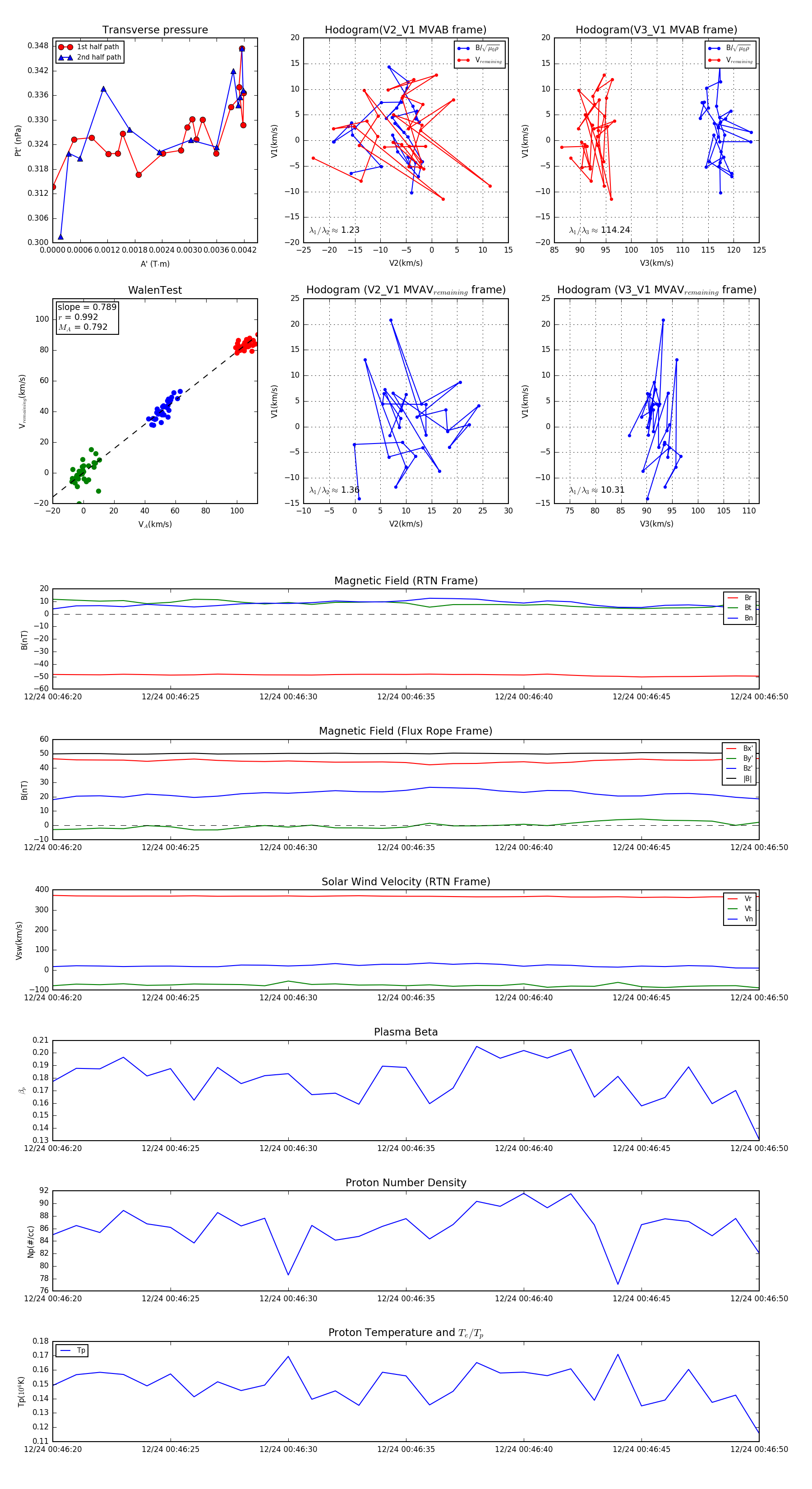
Flux Rope in 2023

Flux Rope Event 2023-12-24 00:46:20 ~ 2023-12-24 00:46:50 (31 seconds)


plot