HOME   LIST
‹–   –›

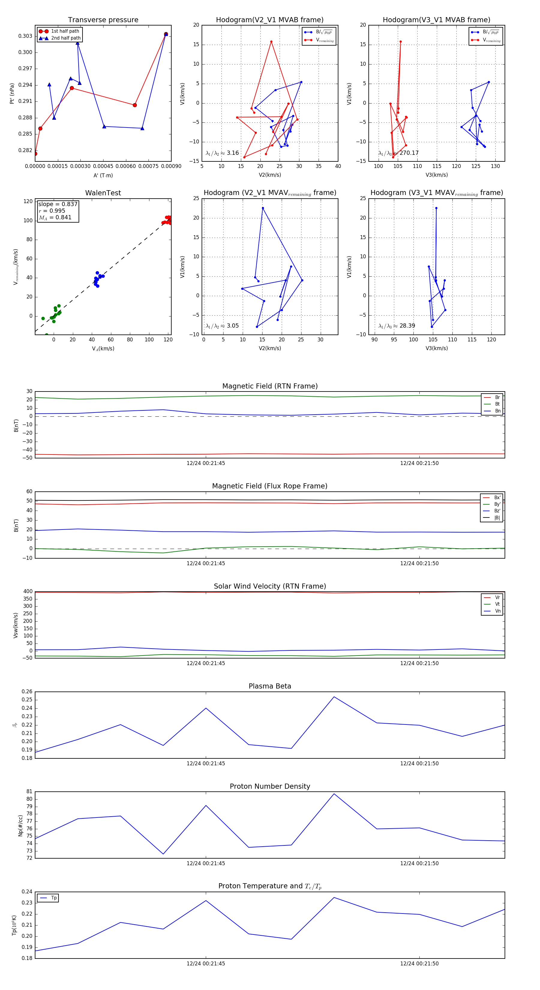
Flux Rope in 2023

Flux Rope Event 2023-12-24 00:21:41 ~ 2023-12-24 00:21:52 (12 seconds)


plot