HOME   LIST
‹–   –›

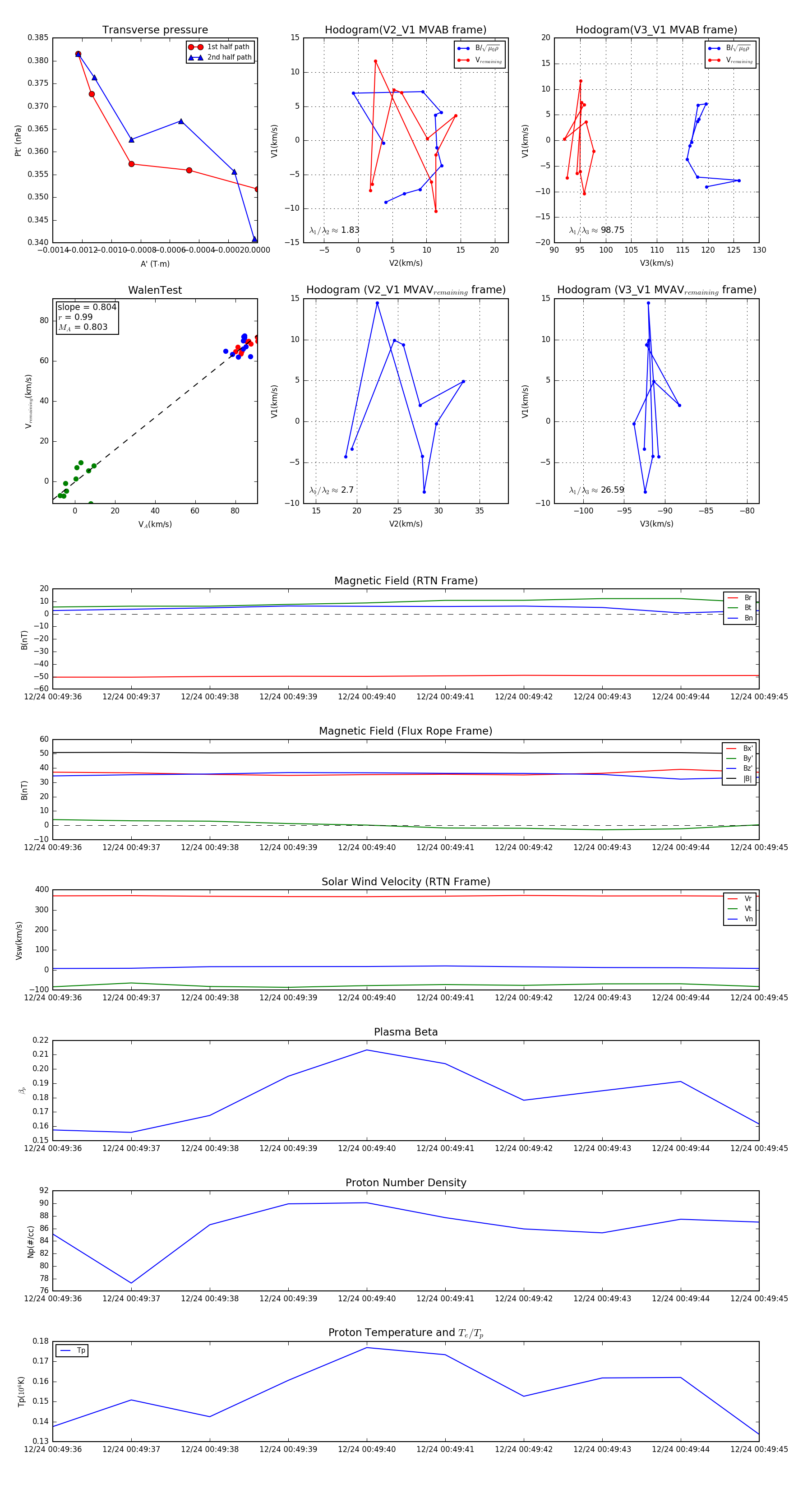
Flux Rope in 2023

Flux Rope Event 2023-12-24 00:49:36 ~ 2023-12-24 00:49:45 (10 seconds)


plot