HOME   LIST
‹–   –›

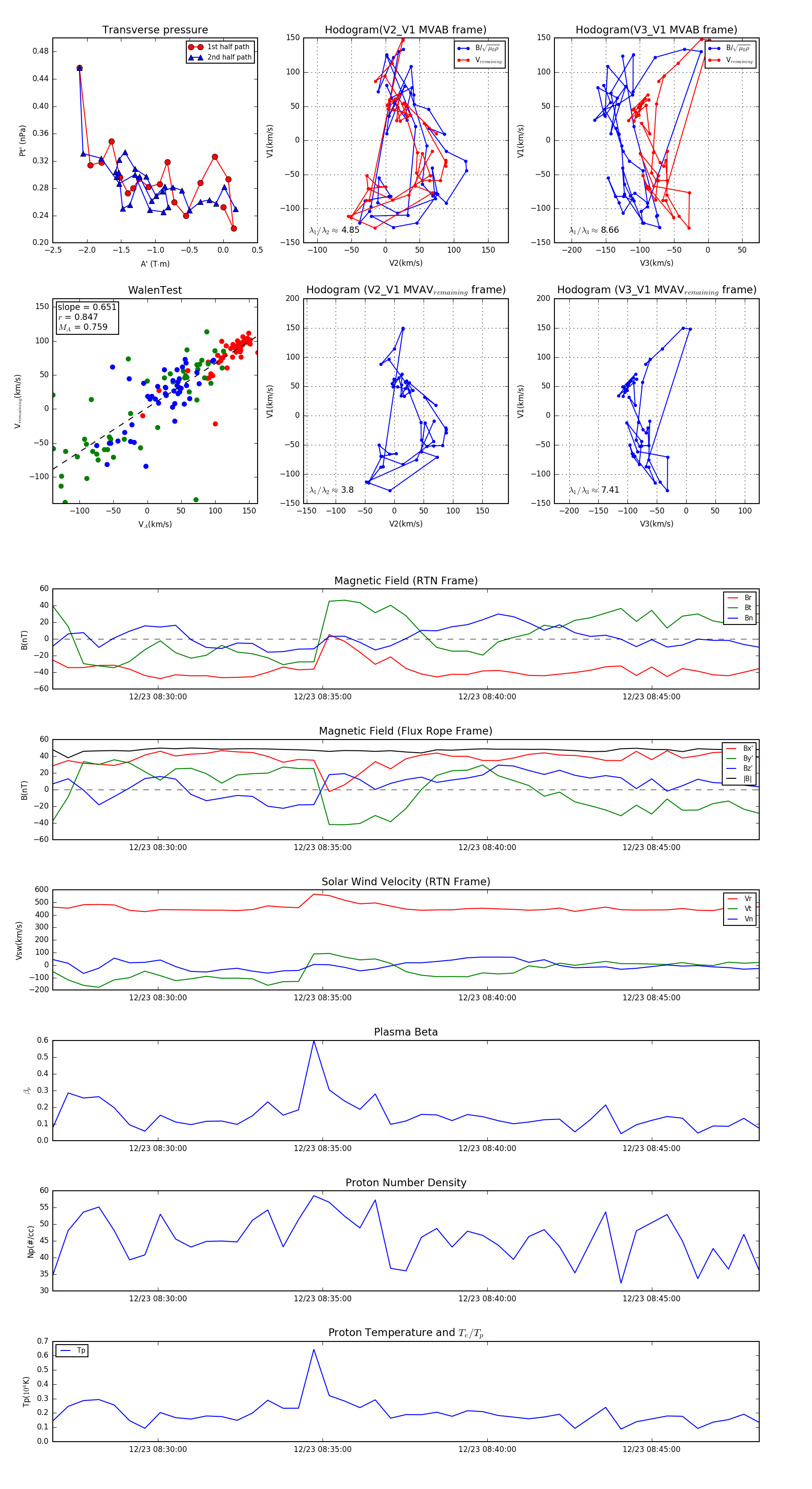
Flux Rope in 2023

Flux Rope Event 2023-12-23 08:26:48 ~ 2023-12-23 08:48:16 (1289 seconds)


plot