HOME   LIST
‹–   –›

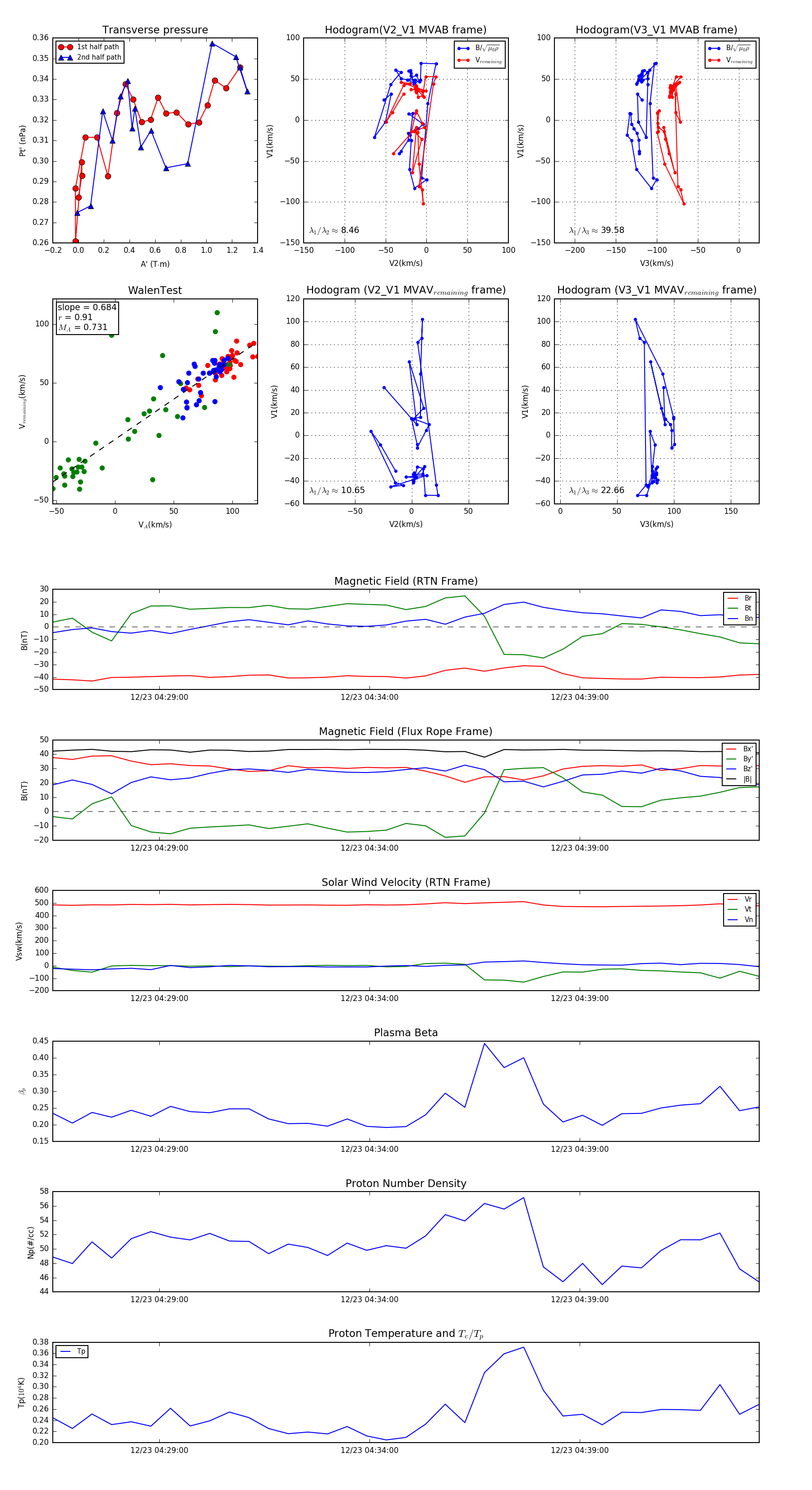
Flux Rope in 2023

Flux Rope Event 2023-12-23 04:26:28 ~ 2023-12-23 04:43:16 (1009 seconds)


plot