HOME   LIST
‹–   –›

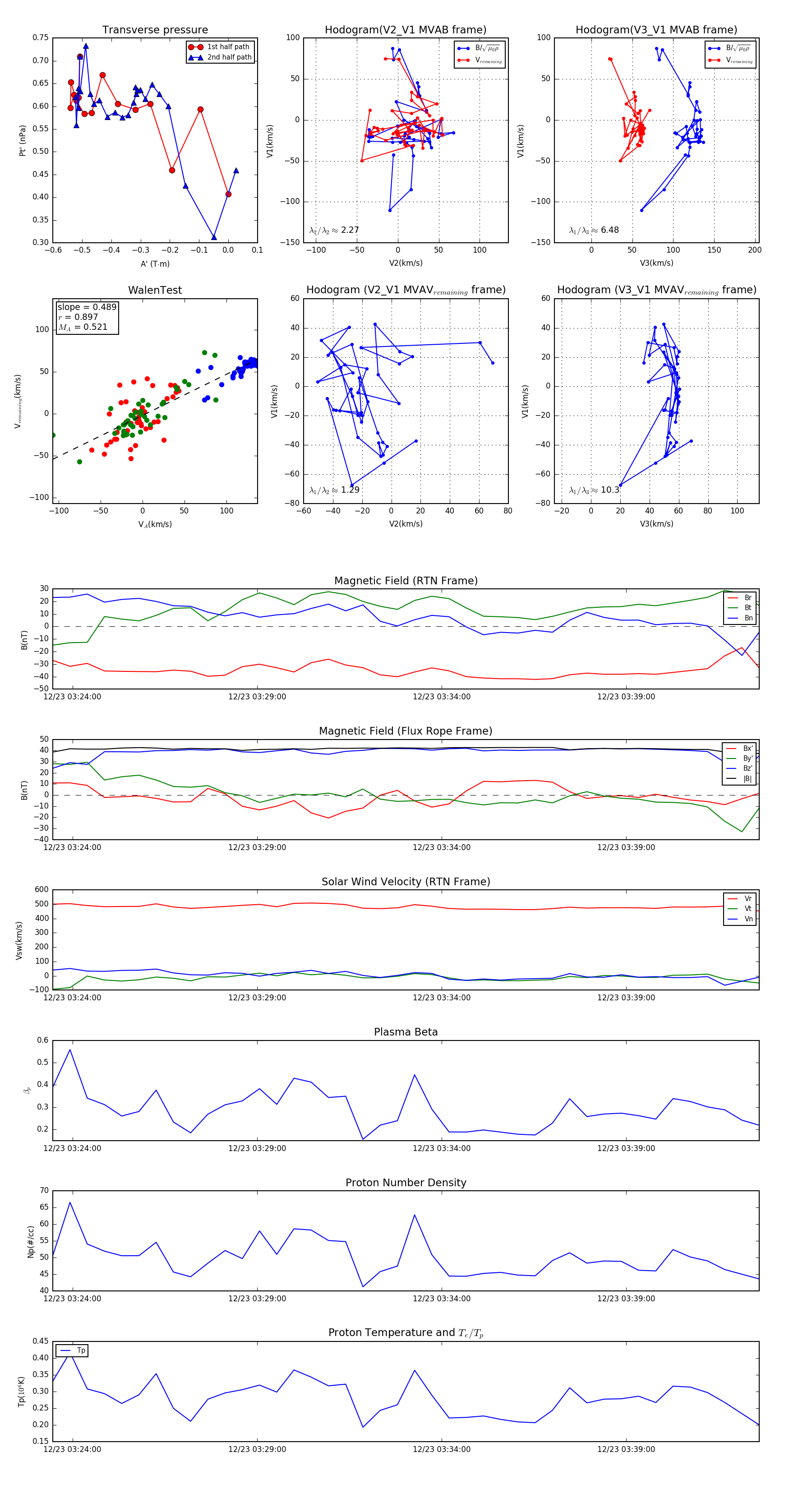
Flux Rope in 2023

Flux Rope Event 2023-12-23 03:23:28 ~ 2023-12-23 03:42:36 (1149 seconds)


plot