HOME   LIST
‹–   –›

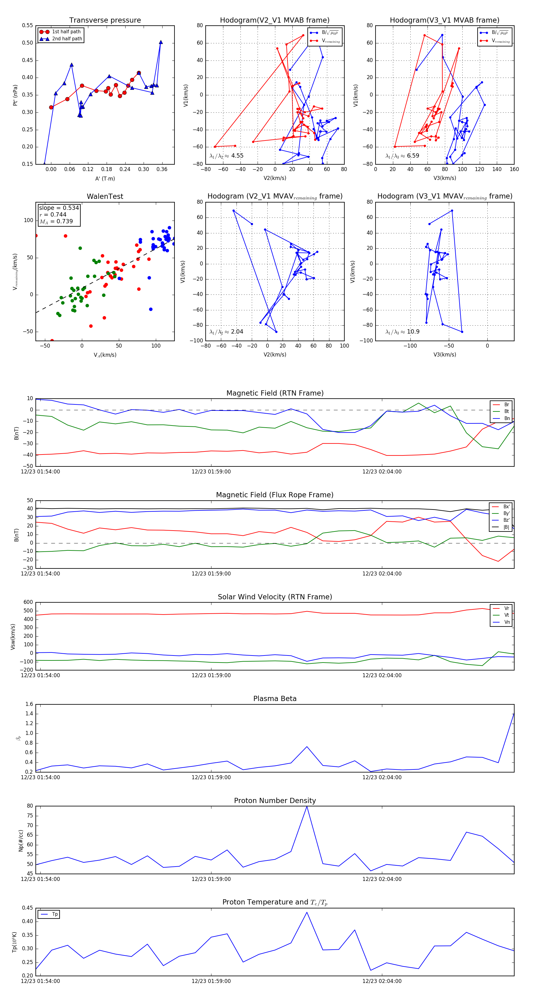
Flux Rope in 2023

Flux Rope Event 2023-12-23 01:53:52 ~ 2023-12-23 02:07:52 (841 seconds)


plot