HOME   LIST
‹–   –›

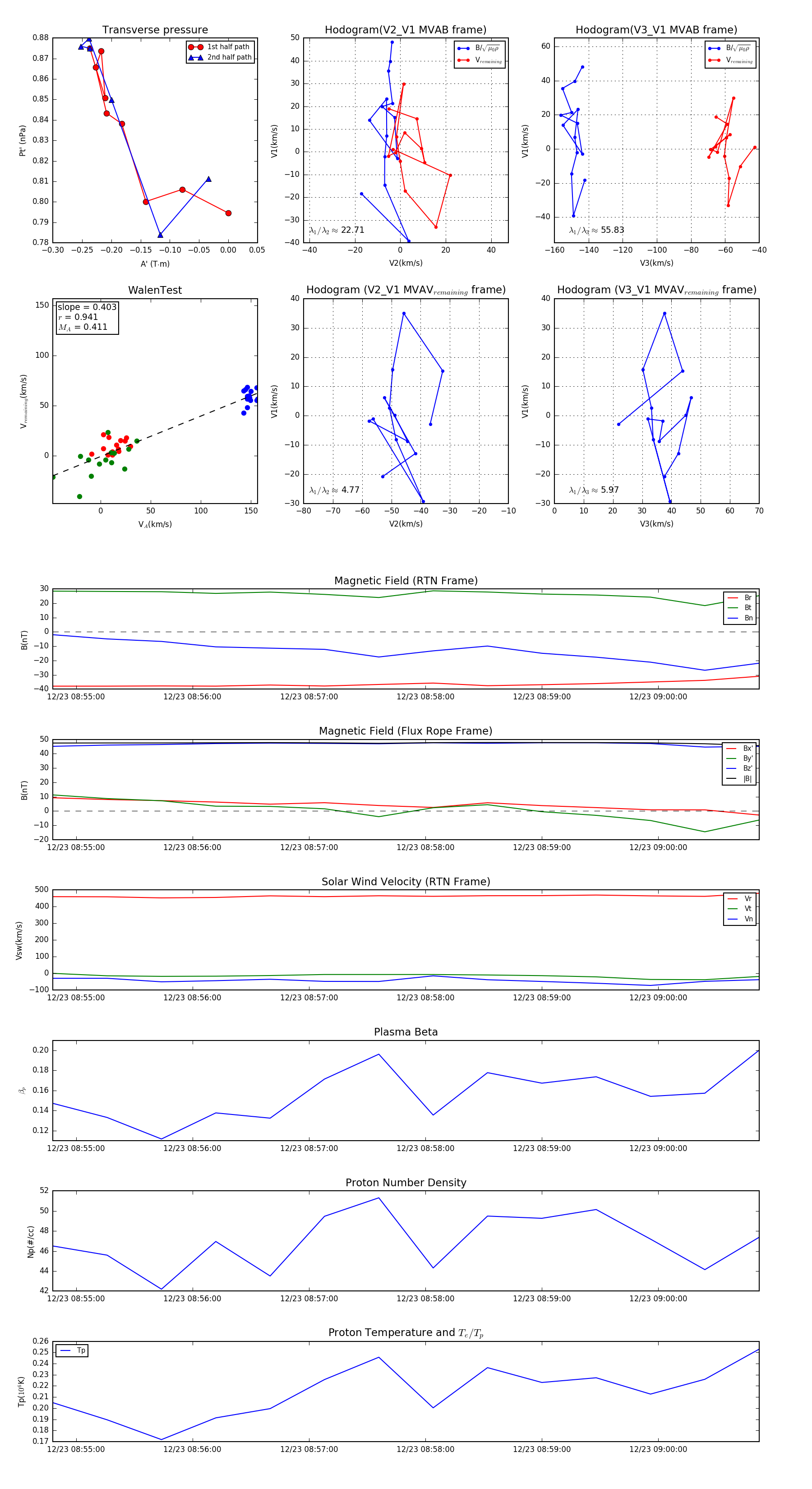
Flux Rope in 2023

Flux Rope Event 2023-12-23 08:54:48 ~ 2023-12-23 09:00:52 (365 seconds)


plot