HOME   LIST
‹–   –›

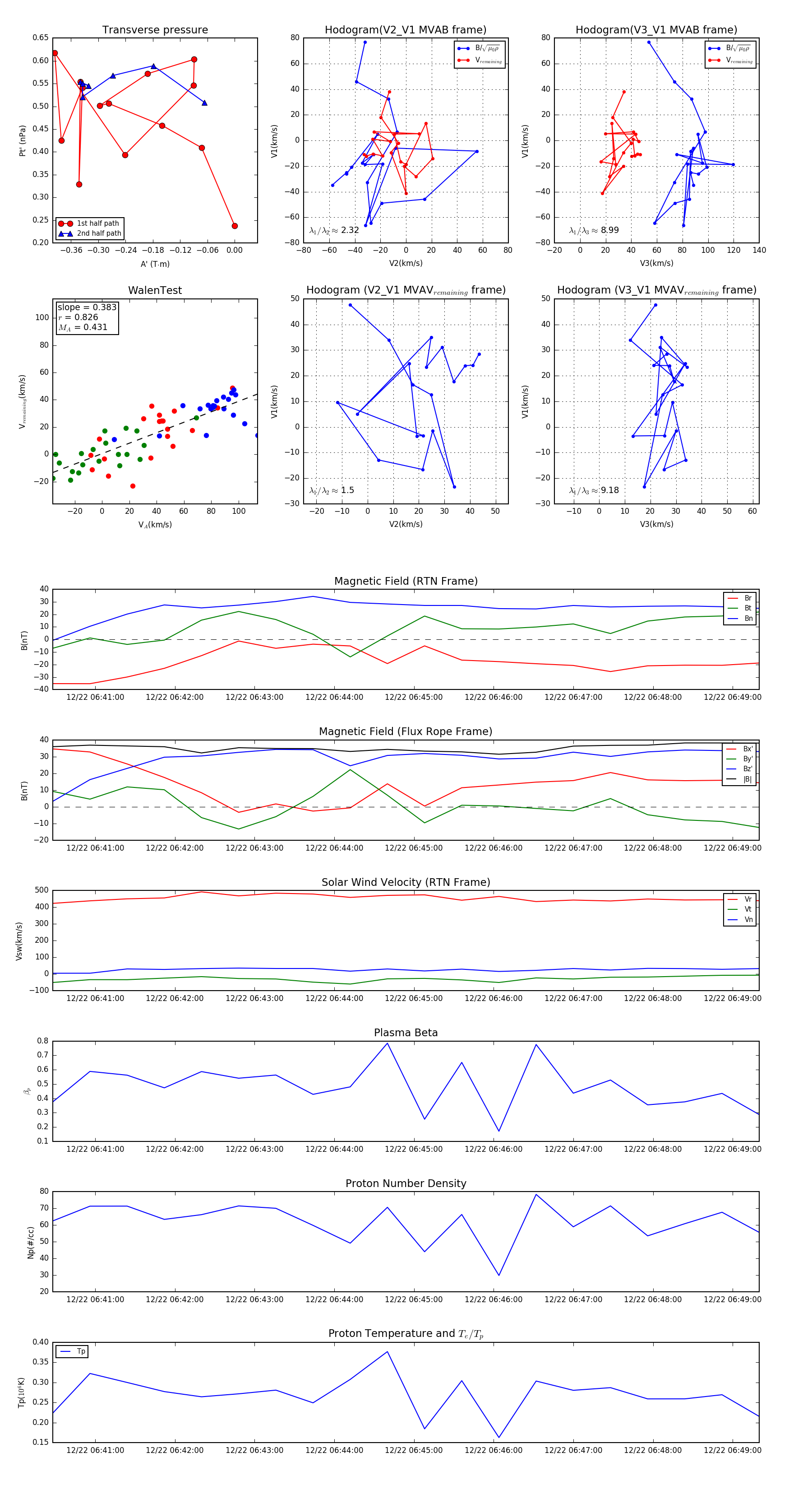
Flux Rope in 2023

Flux Rope Event 2023-12-22 06:40:28 ~ 2023-12-22 06:49:20 (533 seconds)


plot