HOME   LIST
‹–   –›

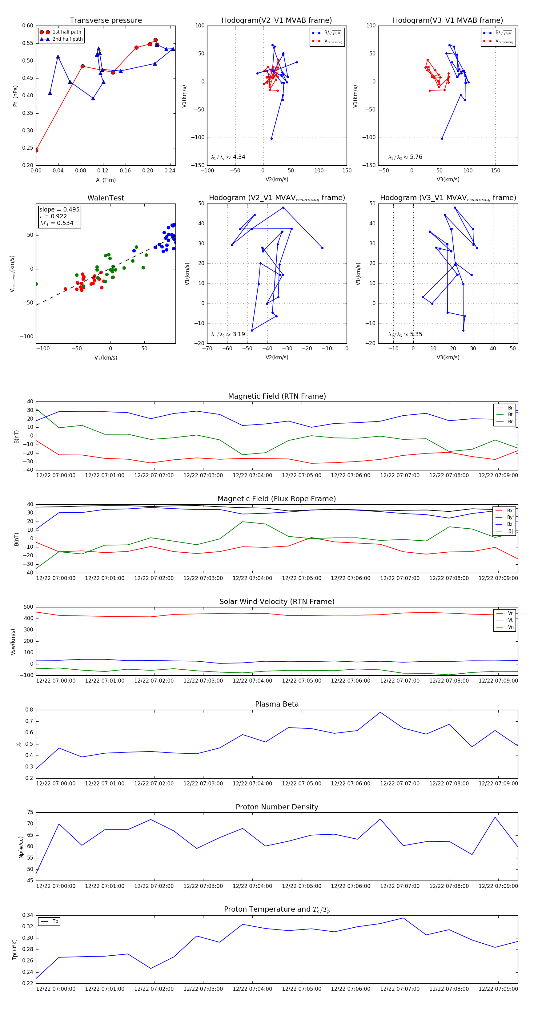
Flux Rope in 2023

Flux Rope Event 2023-12-22 06:59:36 ~ 2023-12-22 07:09:24 (589 seconds)


plot