HOME   LIST
‹–   –›

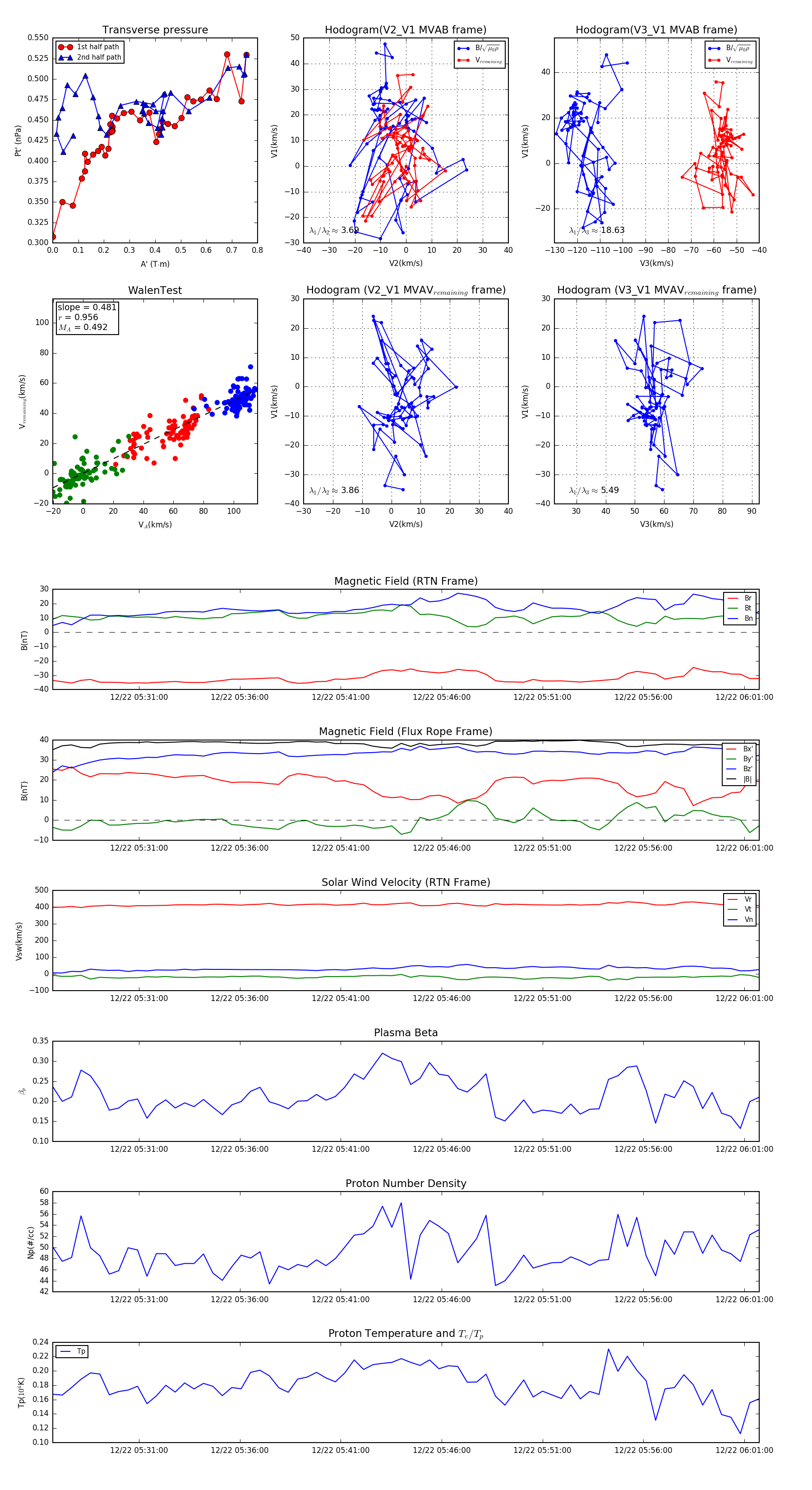
Flux Rope in 2023

Flux Rope Event 2023-12-22 05:26:44 ~ 2023-12-22 06:01:44 (2101 seconds)


plot