HOME   LIST
‹–   –›

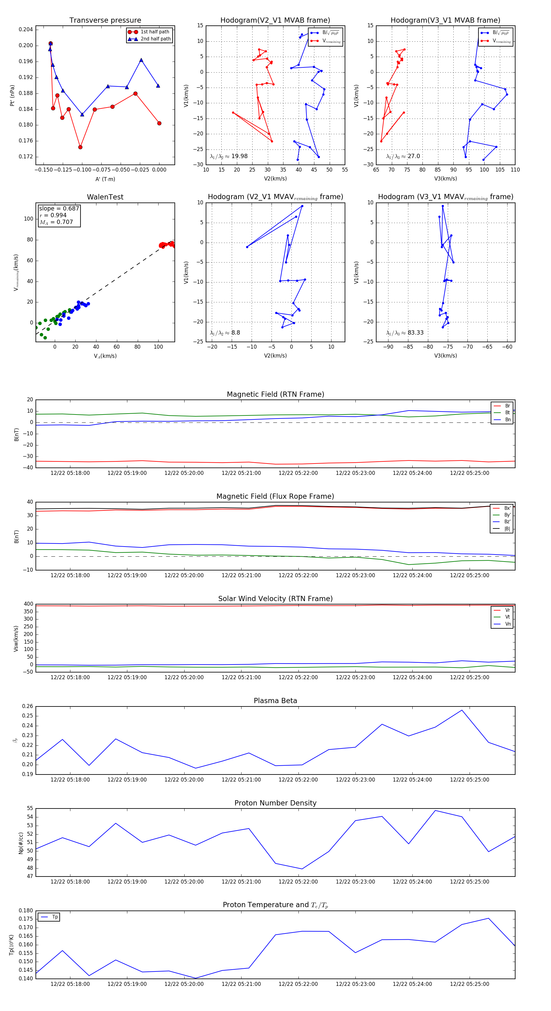
Flux Rope in 2023

Flux Rope Event 2023-12-22 05:17:24 ~ 2023-12-22 05:25:48 (505 seconds)


plot