HOME   LIST
‹–   –›

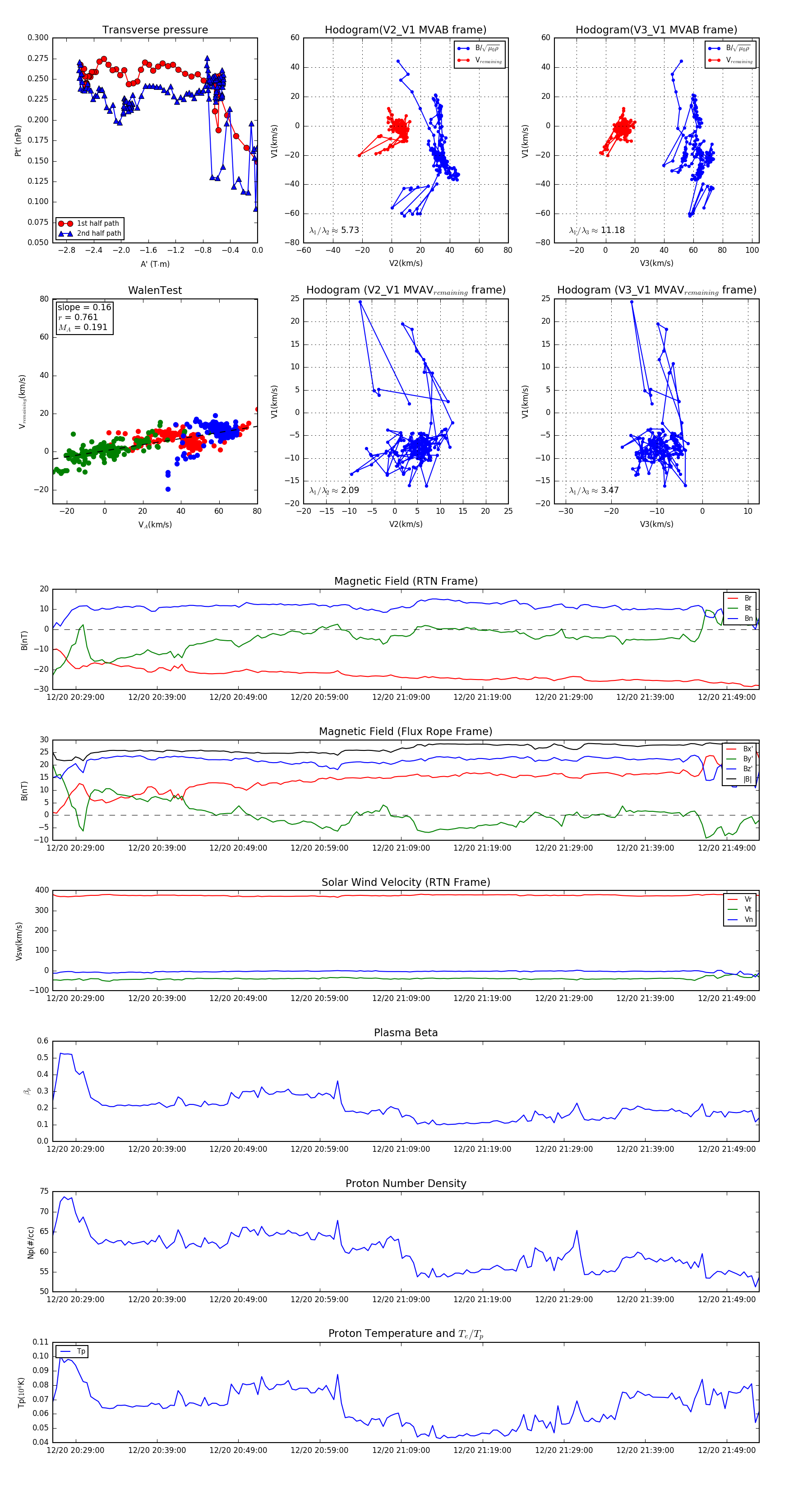
Flux Rope in 2023

Flux Rope Event 2023-12-20 20:26:12 ~ 2023-12-20 21:53:00 (5209 seconds)


plot