HOME   LIST
‹–   –›

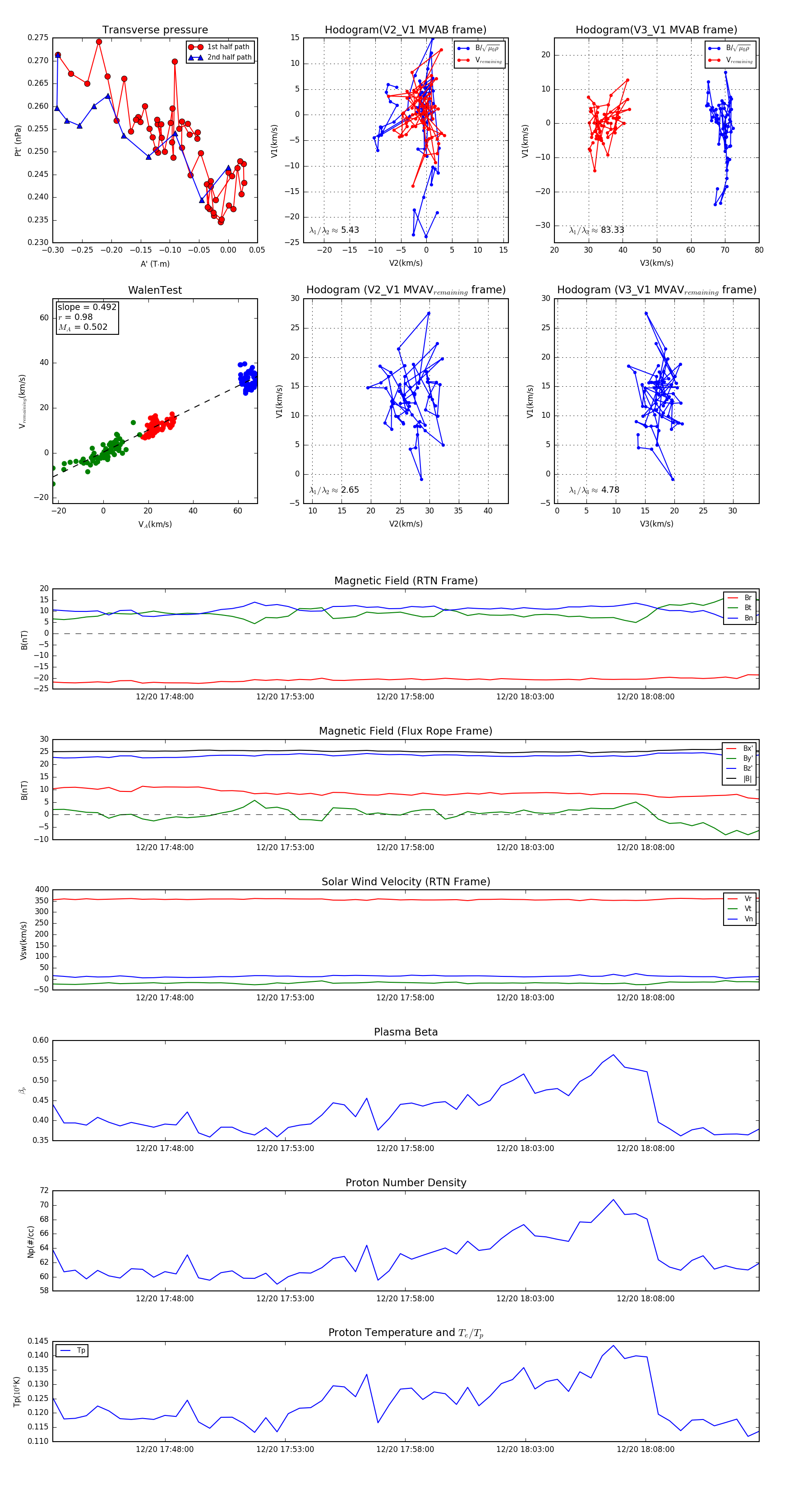
Flux Rope in 2023

Flux Rope Event 2023-12-20 17:43:20 ~ 2023-12-20 18:12:44 (1765 seconds)


plot