HOME   LIST
‹–   –›

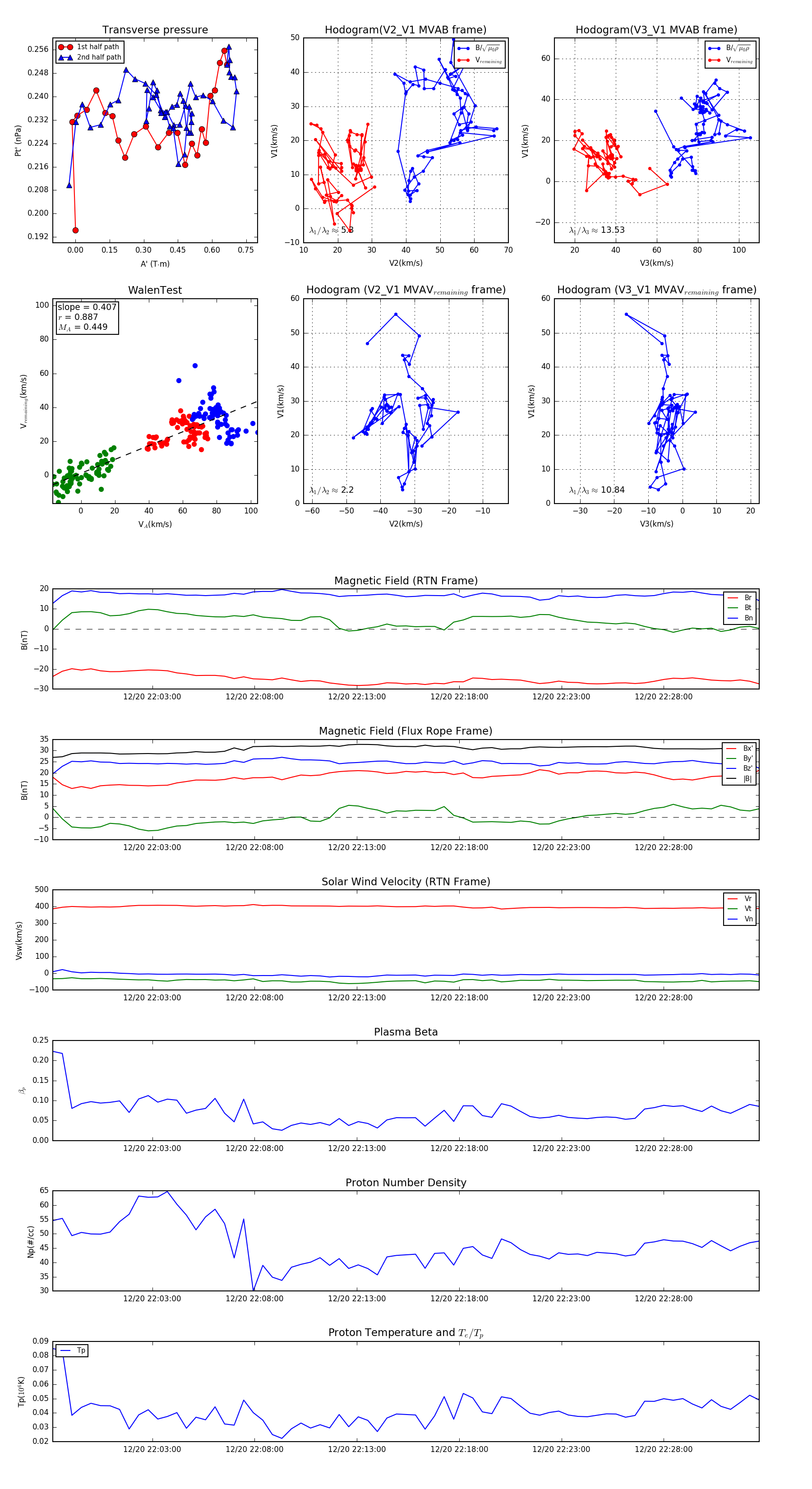
Flux Rope in 2023

Flux Rope Event 2023-12-20 21:58:08 ~ 2023-12-20 22:32:40 (2073 seconds)


plot